
GOLD 2026报告已在GOLD官网上正式发布,从2001年至今这二十多年,GOLD的变迁伴随着我们对慢阻肺病认识的深化,作为指导全球多个地区慢阻肺病管理的“风向标”,它基本每5年进行一次大更新、每年进行一次小更新,GOLD 2026是对2023年版本的大更新,因此今年是一个“大改年”。在本次更新中,我们关注到从2024年1月到2025年7月这一年半的时间里,GOLD报告主要新增了330篇参考文献,其中15篇来自中国专家主导或参与的研究。
GOLD 2026的更新要点围绕慢阻肺病的早期筛查、诊断、评估、管理(包括稳定期和急性加重期的管理),这都与我们的临床实践非常契合。而慢阻肺病急性加重高风险患者识别与管理是GOLD2026更新的重要内容。接下来我将给大家梳理一些特别重要、能够指导实践的内容。
一、病情评估与急性加重风险更新
GOLD2001到2026最大的变化在于个体化评估,过去只关注肺功能,到后来综合评估,再到2023年基于慢阻肺急性加重高风险将其分成A、B、E三组。对于“急性加重高风险”的内涵,这是临床医生特别需要思考的。

GOLD 2026基于客观研究证据,我们注意到它对“急性加重高风险E组”的定义与既往有所不同。它特别强调:如果患者在过去一年内曾发生过一次及以上的中重度急性加重,就属于急性加重高风险E组。我们需要对这些患者采取更加积极的治疗策略。
这是GOLD 2026一个非常重要的核心改变。我们必须早期识别慢阻肺病急性加重高风险的人群,并给予他们及早、合适的初始治疗,才能降低未来急性加重的风险。

我认为这一点修改的原因是基于最新发表的观察性研究证据,包括大规模队列研究。虽然我们特别关注的是“导致住院”的重度急性加重,但研究发现,即使在开始维持性药物治疗前仅发生一次中度或重度急性加重,也会增加后续事件的风险。若事件发生频率更高或严重程度更重,风险会进一步增加。我们特别关注急性加重事件的发生,因为这些患者发生急性加重后,疾病预后会受到严重影响,包括生存质量下降、住院费用增加以及病死率升高。

二、临床核心问题:药物治疗、随访管理、合并症评估
目前,根据循证医学证据和日常临床实践,我们发现唯一*被GOLD纳入到能够降低慢阻肺病患者远期病死率的药物是固定的三联制剂(ICS+LABA+LAMA),相关循证医学证据包括IMPACT研究和ETHOS研究,目前临床上已经应用的、常见的、已经纳入医保的如布地格福吸入气雾剂和氟替美维吸入干粉剂,它们确实能够降低患者未来急性加重和死亡的风险。

唯有*:GOLD2026指南提及,药物治疗中,唯有三联治疗与双支扩相比,在慢阻肺急性加重高风险患者中,相对死亡风险降低
从循证医学证据以及稳定期的一级预防来看,我们特别关注的是疫苗,如流感疫苗和呼吸道合胞病毒(RSV)疫苗。对于老年人及有基础疾病的患者,尤其是慢阻肺病患者,接种流感疫苗可以降低未来心血管事件的发生风险。CDC推荐60岁及以上和/或有慢性心肺疾病的人群接种呼吸道合胞病毒(RSV)疫苗(A级证据),这也是此次GOLD2026的更新。
在慢阻肺病患者管理中,我们实行全程管理,因此我们需要评估患者是新诊断未治疗的慢阻肺病患者,还是已在我院或其他医院诊断过、正按不同路径治疗的患者——GOLD 2026更新了慢阻肺病的诊断和管理循环,在日常临床实践中,我们可按照这样的临床路径进行更好的管理,包括初始治疗患者和随访期需要调整治疗的患者。
唯一*: GOLD2026指南提及,药物治疗中,唯有三联治疗与双支扩相比,在慢阻肺急性加重高风险患者中,相对死亡风险降低

基于刚才提到的慢阻肺病个体化评估策略的变化,在慢阻肺病初始药物治疗中,我们特别关注支气管舒张剂是慢阻肺病治疗的基础用药。在此基础之上,需要思考哪些患者就需要初始应用含吸入性糖皮质激素的联合制剂。对于急性加重高风险人群,评估内涵已经发生了变化,所以我们需要对急性加重高风险人群采取个体化治疗策略。
在吸入激素的联合治疗中,GOLD特别关注哪些患者特征需要起始应用ICS与一种或两种长效支气管舒张剂联合治疗,强烈支持的情况大家都非常熟悉——急性加重高风险的特征,例如:存在慢阻肺病急性加重住院史(尽管已接受适当的长效支气管舒张剂维持治疗)、每年发生≥2次慢阻肺病中度急性加重、血嗜酸性粒细胞计数≥300个细胞/μL、存在哮喘病史或哮喘合并症。
还有考虑应用的情况,只要发生一次慢阻肺中度急性加重;或血嗜酸粒细胞计数虽未达到300个细胞/μL,但已在100-300个细胞/μL范围。这些情况都是建议起始ICS联合治疗(并推荐固定三联制剂)的指征。大家会看到,更积极的起始强化治疗推荐,旨在减少未来急性加重的风险。
但如果患者反复发生肺炎,且没有从ICS中获益的指征,以及存在分枝杆菌感染史,那么在对这类慢阻肺患者中不推荐使用含ICS的联合制剂。这是大家在临床过程中需要反复强调的。
在随访期调整治疗时,我们会根据患者的临床症状,包括持续性呼吸困难和急性加重的发生情况来决定是否需要加用含ICS的联合治疗,以及判断患者是否存在从ICS治疗中获益的特征。

*罗氟司特未在中国获批/上市,阿斯利康不推荐任何未经许可的药物使用
GOLD自2025年版以来,开始特别关注慢阻肺病的生物制剂治疗。2025版增加了对于慢性支气管炎表现且伴嗜酸粒细胞增高的人群应用度普利尤单抗的可能性。经过一年的临床应用经验积累,2026版基于既往的RCT研究证据,对于正在接受ICS+LABA+LAMA三联治疗,但仍有急性加重发生且伴有嗜酸粒细胞增高的人群,增加了美泊利珠单抗作为选择,临床应用需要结合患者的个体化评估进行选择并建议长期随访。下图为慢阻肺病患者支持生物制剂治疗的证据。

我认为,任何一项证据能够被纳入GOLD,背后都有强有力的RCT研究证据支持。我们特别强调,一定要对适用生物制剂的患者特征进行个体化评估,并进行长期随访。
围绕急性加重严重程度的评估,我们既往通常基于事件来判断患者是否需要使用抗生素、糖皮质激素,这些患者肯定属于中重度急性加重。自GOLD 2023之后,对于急性加重的判定,我们采用罗马共识,基于患者的症状、体征和辅助检查特征来帮助识别患者是轻度还是中重度,例如是否存在血氧下降和呼吸衰竭,从而判断患者是需要门诊治疗?还是需要住院?如果住院,住普通病房还是监护病房?以及是否存在危及生命的急性加重?

临床医生的主要职责是疾病的诊断和鉴别诊断,这是我们的基本临床思维。当患者出现呼吸困难加重、咳嗽加重和痰量增多时,我们需要鉴别患者是慢阻肺急性加重,还是由于其他原因导致的。GOLD 2026特别强调了对可能模仿或加重急性期症状的潜在疾病的识别,专门提到了急性呼吸道感染的鉴别。因此,无论是三级医院还是社区卫生服务中心,当患者因症状加重来门诊就诊时,我们作为临床医生需要鉴别患者是急性呼吸道疾病,还是慢性呼吸道疾病的急性加重期。

我们还可以进行相应检查,判断呼吸困难是否由于心脏原因导致,例如心力衰竭、心肌梗死、肺血管疾病(如肺栓塞)、呼吸系统自身疾病(如肺炎)以及胸膜疾病等。这些都是临床医生非常熟悉的内容,我不再详细介绍。为什么我们需要进行鉴别诊断?因为我们需要根据患者急性加重的严重程度进行多维度评估,以决定治疗场所。这些都是大家在日常临床工作中每天都在进行的工作。下图为慢阻肺病急性加重严重程度分级:


GOLD 2026在急性加重的核心药物治疗方面基本没有全新的更新,内容仍然围绕着急性加重的药物治疗,包括全身性糖皮质激素、支气管舒张剂和抗生素的应用,以及在什么情况下需要使用、其疗程和剂量如何。我认为在临床上,需要根据患者的具体病情来决定相应的个体化治疗方案。
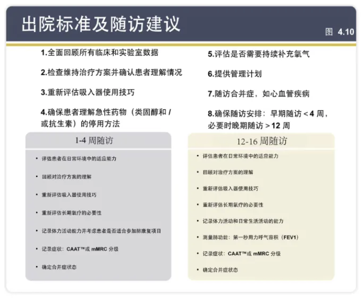
对于慢阻肺病急性加重患者,他们在我们医院的平均住院日约为7~10天,而大部分时间是在社区和家中度过的。因此,在经过治疗病情缓解后,我们需要为他们制定出院行动计划,包括短期随访和长期随访安排。我认为,在慢阻肺病被纳入国家基本公卫项目之后,大医院和社区卫生服务中心需要组成联动体系,以实现慢阻肺病的健康服务规范,落实家庭医生签约,实现慢阻肺病的长期管理。这些措施也为我们提供了相应的策略。

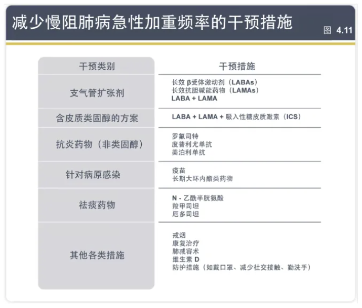
核心策略是减少慢阻肺病急性加重的发生。GOLD 2026在既往的药物治疗和非药物治疗基础上,特别提到了生物制剂——去年加入了度普利尤单抗,GOLD 2026首次将美泊利珠单抗纳入急性加重风险管理体系,为特定表型患者提供了新的治疗选择。

*罗氟司特未在中国获批/上市,阿斯利康不推荐任何未经许可的药物使用
我们对于这些策略的应用需要进行个体化评估和治疗。在评估中,我们关注几个重要维度,包括症状、肺功能气流受限的严重程度和急性加重史。第四个关键维度是合并症。因此,GOLD 2026在合并症章节进行了大范围修订,这个修订基于我们对患者“以患者为中心”的个体化评估理念,提出了“4Ms”系统评估方法。这是一个多维度评估,即Mentation(心理)、Mobility(运动)、Medications(药物)和Morbidities(合并症)。

大家非常关注肺内和肺外的合并症。目前,国内专家和国家政策都特别提到“慢阻肺‘1+N’学科群”模式,这是国家临床重点专科建设项目。“1”是指慢阻肺病,“N”是指慢阻肺病的肺内和肺外合并症。GOLD 2026将慢阻肺病患者常见的合并症按系统分为五大类,心血管疾病、呼吸系统疾病、精神心理疾病、代谢性疾病和多系统组织退化,其中心血管疾病最为常见。

其他疾病包括呼吸系统自身的肺内合并症、神经/精神/心理方面的疾病以及代谢性疾病。在GOLD 2026中特别首次提到了 “多系统组织退化” 概念。临将骨质疏松、低BMI、肌少症、肺气肿统一描述为多器官退行性表型。我认为对于患者而言,他们可能同时存在一种或多种合并症。
针对患者自身的特征,我们需要进行个体化评估。我认为对于慢阻肺病的评估需要进行多维度评估,GOLD 2026提到了6大维度评估,这是围绕对慢阻肺病及其合并症的全面认识。


三、新兴技术与AI应用
最后一个章节是新兴技术的探讨,GOLD 2026首次系统性地将人工智能纳入慢阻肺病管理体系,明确了其在疾病诊断、评估、管理和预后预测中的潜在价值。尤其是医工交叉合作。这涉及到患者数据采集,因为之前可能仅关注患者的症状和肺功能等有限数据,现在我们会遇到多元、多模态的数据,所以需要与工科专家合作。我们采集这些数据的最终目的是什么?实际上是希望能够实现慢阻肺病患者从筛查、诊断、评估到管理的全程化管理。
我们的模式需要打破传统的开环式管理方式。以往医院被动等待患者,患者来了往往已经是急性加重期,而我们的管理模式仅限于门诊的10分钟,甚至住院的10天,无法覆盖患者出院后回到社区或居家的阶段。因此,为实现真正的全程管理,我们需要医工交叉,并与社区卫生服务中心有效联动。
我们可以采用许多人工智能方法,但这需要与相关领域的专家联合进行。目前大家都非常关注生成式人工智能,大家感受到了人工智能对临床工作的潜在帮助和指导。指南同时强调,在将AI投入临床实践前,必须审慎考量其伴随的风险与局限性。
首先,我们需要关注数据安全和个人信息保护。大家会接触到许多来自可穿戴设备、物联网设备的数据,这些设备采集的信息可能在不经意间被泄露。因此,我们需要关注患者的个人隐私保护,思考采取何种安全保护策略。我们还需要关注数据是否存在偏见,以及数据的不准确性,因为这可能导致人工智能模型算法的不可靠。也要思索,如何将人工智能的 “黑箱”效应转化为可解释、可信任的日常临床应用。伴随着国家战略,我国已经将“人工智能+健康”纳入国家战略,这要求中国临床医生未来要围绕这个方向开展更多工作。
最后,报告还有一些附录内容。我认为,围绕慢阻肺病的长期维持药物治疗,我们特别要意识到,现在对于慢性病的治疗已经有了很好的“武器库”。面对慢性病患者,临床大夫已经非常有信心。我们有很好的治疗武器,包括固定装置的双联支气管舒张剂(LABA/LAMA)、固定装置的三联制剂(ICS/LABA/LAMA)以及一些生物制剂。未来,大家可以针对患者的具体情况进行个体化评估和治疗。
每种类别中的选择取决于药物的可及性和成本,以及临床反应与副作用的平衡。由于症状严重程度、气流阻塞和急性加重严重程度之间的关系可能因患者而异,因此每个治疗方案都需要个体化。

*罗氟司特未在中国获批/上市,阿斯利康不推荐任何未经许可的药物使用
总结

GOLD 2026纳入 330 篇新文献,主体扩展为六核心章节,新增 “慢阻肺病与新兴技术” 章节,我认为,我们应该将这些更新要点落实到临床实践中。无论是综合医院的呼吸科专科医生,还是综合医院呼吸科之外的其他相关学科医生,包括社区卫生服务中心的全科医生,我们都需要组成一个多学科的MDT团队。在这个过程中,我们还需要医工交叉合作,不仅是医学专业人士,还需要工科背景的专家参与。我们应该合作研发新的可穿戴设备、物联网设备,将人工智能技术应用于慢阻肺病的早期筛查(例如通过肺功能人工智能分析、AI质控、赋能和解读),以便更好地落实慢阻肺病基本公卫项目。
“评估”包含对慢阻肺病的异质性评估、影像学评估和多维度评估。其最终目的是希望精准找到慢阻肺病急性加重的高危、高风险人群,从而更早期地进行干预,防止他们发展到慢阻肺病急性加重、需要重度住院甚至气管插管时才被重视。基于这些全程管理模式,以患者为中心,最终让患者真正获益。
参考文献
[1] GOLD 2026
[2] Sadatsafavi M, et al. Eur RespirJ 2021; 57(2):
[3] Lipson DA, et al. Am J Respir Crit Care Med 2020;201:1508–1516
[4] Martinez FJ, et al. Am J Respir Crit Care Med 2021;203:553–564
专家介绍

陈亚红
主任医师、教授、博士生导师,博士后合作导师;北京大学第三医院呼吸与危重症医学科副主任,北京大学医学部慢性气道疾病中心副主任,科研伦理综合办公室主任;专业特长:呼吸系统常见病及疑难危重症疾病;研究方向:气道慢性炎症疾病;ATS MECOR 课程联合主任;中华医学会呼吸病学分会肺功能学组(筹)副组长 ;中国健康促进与教育协会数字健康分会主任委员;北京慢性病防治与健康教育研究会呼吸病学专业委员会主任委员;中国康复医学会呼吸康复专业委员会常委;中国抗癌协会肿瘤呼吸病学专业委员会常委;中华结核和呼吸杂志、中华健康管理学杂志等编委、中华医学杂志英文版通讯编委;承担多项国家级和省部级科研基金,获得北京市科技新星计划支持和教育部新世纪优秀人才支持计划。研究结果获得北京市科技进步三等奖和中华医学科技奖三等奖。
审批编号:CN-172165,有效日期至2026-11-18
本材料由阿斯利康提供,仅供医疗卫生专业人士进行医学科学交流,不用于推广目的。
本文完
责编:Jerry