摘要
流感病毒具有季节性流行、传播迅速、易致高危人群发生重症等特点,对人民群众健康构成严重威胁。我国既往关于流感治疗和药物预防的推荐多基于专家共识,缺乏系统的循证医学指南。近年来,除神经氨酸酶抑制剂等传统抗病毒药物外,RNA聚合酶抑制剂等新型抗病毒药物的研究证据不断积累,为流感的临床治疗提供了更多选择,亟需对现有的用药建议进行系统梳理和科学归纳。基于此,我国相关专业领域的多学科专家依循STAR推荐制修订决策框架,制订了本指南。本指南重点围绕流感的抗病毒治疗、辅助治疗和药物预防,系统总结并更新了不同人群的治疗指征、药物选择、给药方案、疗程及安全性管理,特别对儿童、孕产妇等重点人群提出具体建议,并明确了季节性高峰期药物预防和暴露后预防的适用条件与策略,最终形成21条推荐意见,以期为我国流感治疗与药物预防提供了系统性、可操作的循证指导。(* 本文内容来源自“中华医学杂志”,点击文末“阅读原文”,或识别下方二维码查看更多。)
【关键词】流感,人;治疗;药物预防;指南

截图来源:https://rs.yiigle.com/cmaid/1608795
Clinical practice guidelines for the treatment and prophylaxis of influenza in China (2025 edition)
Chinese Thoracic Society, Chinese Medical Association; Chinese Society of Infectious Diseases, Chinese Medical Association
Corresponding authors: Cao Bin, Department of Pulmonary and Critical Care Medicine, China Japan Friendship Hospital, Beijing 100029, China, Email: caobin_ben@163.com; Wang Fusheng, Senior Department of Infectious Diseases, the Fifth Medical Center of PLA General Hospital, Beijing 100071, China, Email: fswang302@163.com
【Abstract】 Influenza is a common acute respiratory infectious disease in China, characterized by pronounced seasonality, rapid transmission, and a high risk of severe illness among high-risk populations. These features pose a substantial threat to public health. Historically, recommendations for influenza treatment and prophylaxis have largely relied on expert consensus in China, with a lack of systematic, evidence-based guidelines. In recent years, accumulating evidence on traditional antiviral agents such as neuraminidase inhibitors, as well as emerging agents targeting RNA polymerase, has expanded therapeutic options for influenza, underscoring the need to systematically update and refine existing treatment recommendations. Accordingly, a multidisciplinary panel of Chinese experts developed the “Clinical practice guidelines for the treatment and prophylaxis of influenza in China (2025 edition)” following established guideline methodology. This guideline focuses on antiviral therapy, adjunctive treatment, and prophylaxis, systematically summarizing and updating treatment indications, drug selection, dosing regimens, duration, and safety management across different populations. Specific recommendations are provided for key groups such as children and pregnant women. The guideline culminates in a series of evidence-based recommendations, providing structured and actionable guidance for the clinical management and prevention of influenza in China.
【Key words】Influenza, human; Treatment; Prophylaxis; Guideline
Fund program: Beijing Municipal Health Commission Research Ward Excellence Clinical Research Program Project (BRWEP2024W114060100)
Practice guideline registration: Practice Guideline Registration for Transparency (PREPARE-2025CN1551)
流行性感冒(以下简称“流感”)是一种急性呼吸道传染病,传播迅速、季节性流行显著,对儿童、老年人、孕产妇以及慢性基础性疾病患者等高危人群的健康威胁尤为严重,可导致重症甚至死亡,给社会带来沉重的疾病负担 [1-3]。然而,我国在流感抗病毒治疗和药物预防方面的临床实践长期依据专家共识,缺乏系统性循证指南,影响了诊疗决策的规范性与科学性 [4-5]。
近年来,随着RNA聚合酶抑制剂等新型抗病毒药物的临床试验不断开展,以及神经氨酸酶抑制剂(neuraminidase inhibitor,NAI)等传统抗病毒药物的真实世界研究不持续积累,流感治疗和药物预防的循证证据日益丰富 [6-8]。为促进临床实践规范化,我国相关专业领域的多学科专家依循临床实践指南的方法学,制订了《中国流感治疗与药物预防临床实践指南(2025版)》(以下简称“本指南”)。本指南旨在为临床医师提供科学、循证的决策依据,以提高流感抗病毒治疗和药物预防的规范性与可操作性。本指南不具备强制性,不具备法律效力,仅供相关医护人员参考。
第一部分 指南制订方法学
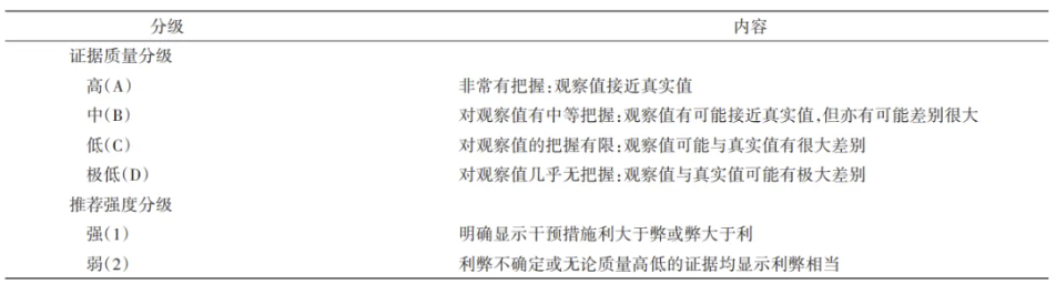
本指南由中华医学会呼吸病学分会和感染病学分会发起制订并组织撰写,中国医学科学院循证评价与指南研究创新单元、兰州大学健康数据科学研究院提供指南的方法学指导。指南目标人群为流感患者与有流感药物预防需求的人群,普遍适用于各级医疗机构,供临床医师、药师、护师和其他相关人员使用。本指南已在国际实践指南注册与透明化平台(Practice guideline REgistration for transPAREncy,PREPARE,http://www.guidelines-registry.org)注册并上传计划书(注册号:PREPARE-2025CN1551),设计与制订参照指南科学性(Scientific)、透明性(Transparent)和适用性(Applicable)的评级(Rankings)(简称“STAR”)推荐制修订决策框架进行。使用推荐意见分级的评估、制订及评价(Grading of Recommendations Assessment,Development and Evaluation,GRADE)方法 [9]对证据体和推荐意见进行分级,见表1。本指南方法学内容已上传至PREPARE平台(https://www.guidelines-registry.org/guide/54f0abb1-fd7c-4195-ac04-73f151033daf)。指南制订工作于2025年8月启动,2025年11月定稿。
表1 本指南证据质量与推荐强度分级[推荐意见分级的评估、制订与评价(GRADE)]

第二部分 定义与术语
1.疑似流感:在流感流行季节或具有流感流行病学接触史的情况下,出现流感样症状的患者。
2.无高危因素人群:与国外英文流感指南及相关文献中所指的“at low risk of progression to severe influenza”或“otherwise healthy people”相对应。
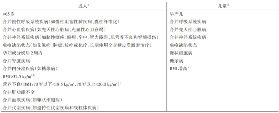
3.高危患者:与国外英文流感指南及相关文献中所指的“high risk”相对应,指感染流感病毒后更易发生重症或并发症而需要住院的个体,风险因素见表2。
表2 成人和儿童流行性感冒高危因素

注:BMI为体质指数;a证据主要来源于世界卫生组织基于观察性研究开展的系统评价与荟萃分析[10];b参考自国家卫生健康委员会发表的《肥胖症诊疗指南(2024年版)》[11];c参考自中华医学会肠外肠内营养学分会发表的《成人患者营养不良诊断与应用指南(2025版)》[12];d参考自中国医药教育协会儿科专业委员会与中华医学会儿科学分会发表的《儿童流感诊疗及预防指南(2024医生版)》[5];e与儿童健康风险增加直接关联的BMI临界值尚未形成统一共识,结合当前临床实践与现有研究数据,建议将同年龄、同性别儿童BMI≥第95百分位作为评估儿童高危因素的参考标准
4.非重症流感:表现为咳嗽、头痛、肌肉和关节疼痛、明显乏力、咽喉痛和流涕,可伴或不伴有发热,有时伴有胃肠道症状,但无任何重症流感的表现。大多数患者在1周内发热及其他症状可基本恢复。
5.重症流感:流感病毒感染引起肺炎、发展为重症疾病[呼吸衰竭、急性呼吸窘迫综合征(acute respiratory distress syndrome,ARDS)、感染性休克、心肌受累、中枢神经系统受累、多器官功能衰竭]或慢性基础疾病加重而需要住院治疗的患者。对于人感染新亚型流感(如尚未广泛传播,且致病性、病死率或重症风险尚未明确的甲型流感病毒亚型)的感染者,即使未完全符合上述重症流感的判定标准,也应被视为重症流感病例。
6.暴露前预防:未感染流感病毒且未暴露于传染源,但面临感染风险时(如所在地区处于流感高发季、所在集体出现聚集性病例或其他原因导致需接触流感患者),为降低感染风险而提前采取的预防措施。
7.暴露后预防:未感染流感病毒但已暴露于传染源后,为降低感染风险而采取的措施。
第三部分 抗病毒药物剂量疗程汇总
本指南推荐意见中关于药物剂量疗程的内容汇总形成表3、4,供指南使用者快速查询参考。
表3 抗病毒药物治疗用法、用量及疗程

注:a对于因严重下呼吸道疾病而需要住院的危重症患者,可延长抗病毒治疗时间,尤其是抗病毒治疗5 d后病毒核酸仍呈阳性者;b对于非重症患者,推荐减量至300 mg;c重症患者可延长疗程至5 d;d仅用于非重症患者;e仅用于无高危因素的非重症患者;f当前暂缺乏体重<40 kg患儿的证据;g仅用于无高危因素的非重症甲型流感患者
表4 抗病毒药物预防用法、用量及疗程

注:a对于暴露前药物预防,仅推荐用于成人患者,推荐药物为奥司他韦;b3月龄以下不推荐
第四部分 流感的抗病毒治疗
一、临床问题1:在疑似或确诊为非重症流感、且无高危因素的患者中,是否推荐常规使用抗病毒治疗?若应给予,最佳的给药时机及推荐的用药方案为何?
推荐意见1.1:对于疑似或确诊为非重症流感、且无高危因素的患者,若症状出现不足48 h,为缩短流感症状缓解时间,可考虑使用抗病毒治疗(2B)。若症状出现超过48 h,仅在流感症状(如发热)持续不缓解,同时病毒核酸检测仍为阳性时,考虑使用抗病毒治疗(2D)。
推荐意见1.2:对于疑似或确诊为非重症流感、且无高危因素的患者,若决定启动抗病毒治疗,可选择的抗病毒药物包括NAI[奥司他韦(2B),静脉帕拉米韦(2C)],PA亚基帽依赖性核酸内切酶抑制剂(玛巴洛沙韦、玛舒拉沙韦、玛硒洛沙韦,2C),PB2亚基帽结合域抑制剂(昂拉地韦,仅用于甲流患者,2C),PB1 RNA合成抑制剂(法维拉韦,2D)和病毒入侵抑制剂(阿比多尔,2D)。
证据概述:2025年一项系统评价和荟萃分析显示,在疑似或实验室确诊的非重症流感患者中,起病48 h内启动抗病毒治疗,包括奥司他韦[22项随机对照试验(randomized controlled trial,RCT)(9 078例),MD=−18.0 h,95%CI:−22.3~−13.7]、帕拉米韦[5项RCT(1 046例),MD=−22.8 h,95%CI:−30.7~−14.9]、玛巴洛沙韦[3项RCT(1 855例),MD=−24.5 h,95%CI:−33.8~−15.1]、法维拉韦[2项RCT(1 317例),MD=−11.0 h,95%CI:−23.0~0.7]和阿比多尔[1项RCT(210例),MD=−26.4 h,95%CI:−37.7~−15.1],可缩短临床症状缓解时间,但对住院率和死亡率的影响不明显 [6]。2024-2025年的多项设计严格的RCT显示,我国自主研发的流感RNA聚合酶抑制剂,包括玛舒拉沙韦(591例,临床症状缓解时间较安慰剂缩短21 h,较安慰剂组缩短33%,P=0.002)、玛硒洛沙韦(457例,临床症状缓解时间较安慰剂缩短23.5 h,较安慰剂组缩短37.4%,P<0.001)和昂拉地韦(750例,临床症状缓解时间较安慰剂缩短24.5 h,较安慰剂组缩短38.5%,P<0.000 1)可缩短确诊非重症流感、且无高危因素患者的临床症状缓解时间约1 d [13-17]。
值得注意的是,2014年一项RCT提示,若患者起病48 h后启动治疗,奥司他韦组与安慰剂组症状缓解时间相当[1 190例,3(2,5)d比3(1,5)d,P=0.04],但奥司他韦组在入组后第2天(54%比67%,P=0.008 7)和第4天(25%比38%,P=0.007 9)的病毒培养检出率均低于安慰剂组 [18]。目前尚无研究评估帕拉米韦或RNA聚合酶抑制剂在起病48 h后使用的治疗获益。
在安全性方面,2项系统评价和荟萃分析显示,在疑似或实验室确诊的非重症流感患者中,使用奥司他韦会增加治疗相关不良事件的风险[12项RCT(6 782例),RR=1.23,95%CI:1.10~1.39],以恶心和呕吐较为常见,但不会增加严重不良事件的发生率[22项RCT(14 718例),RD=0.0,95%CI:−0.003~0.002]。2025年一项荟萃分析以及新药的RCT显示,帕拉米韦、玛巴洛沙韦、玛舒拉沙韦、玛硒洛沙韦、昂拉地韦、法维拉韦和阿比多尔耐受性良好,不会增加治疗相关不良事件和严重不良事件的发生率 [6,13-17]。使用RNA聚合酶抑制剂,包括玛巴洛沙韦(9.7%)、玛舒拉沙韦(0.9%)、玛硒洛沙韦(4.1%)可能会增加携带PA位点氨基酸替代耐药株的发生率,其中最常见的是I38T替代 [14-15,19]。
推荐说明:对于无高危因素的流感患者,临床多表现为轻症,一周内可自行缓解,但部分患者症状持续时间较长,影响生活质量。基于现有证据,对于确诊或疑似的非重症、且无高危因素的流感患者,在起病48 h以内启动抗病毒治疗可缩短症状缓解时间 [6]。然而,此类患者总体病情较轻,进展为重症或发生并发症的风险较低,部分患者进行抗病毒治疗的临床获益可能有限。因此,决策时应综合评估患者的病情、潜在获益及用药意愿。多数临床试验均在患者起病48 h内启动抗病毒治疗。有限证据提示,奥司他韦于48 h后使用,其疗效与安慰剂相近 [18];帕拉米韦及RNA聚合酶抑制剂在48 h后使用的获益尚不明确。本指南认为,若患者起病超过48 h,流感症状(如发热)持续不缓解且病毒核酸检测仍为阳性,提示其可能存在病情进展风险,可考虑给予抗病毒治疗。
在药物选择方面,NAI、RNA聚合酶抑制剂和病毒入侵抑制剂均可有效缩短症状持续时间 [6,8]。但需注意,昂拉地韦仅适用于甲型流感病毒感染;法维拉韦用于其他抗病毒药物无效或效果不佳的患者;帕拉米韦为静脉制剂,主要用于无法口服或口服耐受性较差的患者。安全性方面,奥司他韦可能增加轻度恶心、呕吐等不良反应;PA亚基帽依赖性核酸内切酶抑制剂可能增加耐药变异的发生风险 [6,20]。除此之外,PA亚基帽依赖性核酸内切酶抑制剂半衰期较长(≥3 d),单次口服即可完成疗程,在治疗依从性方面存在优势;奥司他韦应用广泛、价格较低且可在各级医疗机构使用。临床应根据患者的耐受性、病情特点及意愿,综合决策选择合适药物。尽管世界卫生组织(World Health Organization,WHO)、美国疾病控制与预防中心(Centers for Disease Control and Prevention,CDC)和美国感染病学会(Infectious Diseases Society of America,IDSA)等机构发布的国际指南还推荐吸入型扎那米韦作为备选药物,但其在我国可及性极低,本指南暂不做推荐 [10,21-22]。
此外,对于症状持续超过48 h的非重症、且无高危因素的流感患者,是否应给予抗病毒治疗缺乏证据,依赖临床医师的专业判断。为进一步提升治疗有效性和安全性,建议在有条件的单位开展研究,持续积累该人群的循证证据,以优化临床用药策略。
二、临床问题2:在疑似或确诊为非重症流感的高危患者中,是否推荐常规使用抗病毒治疗?若应给予,最佳的给药时机及推荐的用药方案为何?
推荐意见2.1:对于疑似或确诊为非重症流感的高危患者,推荐常规使用抗病毒治疗,且应尽早开始,最好在症状出现后48 h内进行。(2A)
推荐意见2.2:对于疑似或确诊为非重症流感的高危患者,首选抗病毒药物是玛巴洛沙韦(2C)和奥司他韦(2B)。
推荐意见2.3:对于疑似或确诊为非重症流感的高危患者,备选抗病毒药物是静脉帕拉米韦(2C),用于不能耐受口服治疗的患者。
证据概述:一项2025年的系统评价与荟萃分析结果显示,在疑似或实验室确诊的非重症流感患者中,起病48 h以内使用玛巴洛沙韦[3项RCT(1 855例),MD=−24.5 h,95%CI:−33.8~−15.1]或奥司他韦[22项RCT(9 078例),MD=−18.0 h,95%CI:−22.3~−13.7)]可以缩短临床症状缓解时间 [6]。对疑似或实验室确诊非重症流感的高危患者进行亚组分析,结果表明,使用玛巴洛沙韦可能降低患者住院率[2项RCT(1 461例),RD=−1.6%,95%CI:−2.0%~0.4%],但对死亡率没有影响[2项RCT(2 144例),RR=0.83,95%CI:0.14~4.82];而使用NAI不能降低死亡率[奥司他韦:17项RCT(12 008例),RR=0.84,95%CI:0.34~2.07;帕拉米韦:1项RCT(82例),RR=0.39,95%CI:0.04~4.04]和住院率[奥司他韦:20项RCT(12 589例),RD=−0.4%,95%CI:−1.0%~0.4%)] [6]。值得注意的是,三项早期发表的系统评价与荟萃分析认为奥司他韦可以降低该患者群体的住院率。但是这些结果存在一定的局限性。其中,一项2017年发表的荟萃分析(1 019例,RR=0.27,95%CI:0.19~0.38)仅纳入2009年H1N1大流行期间的患者,患者严重程度明显较高,住院率高达50.1%,不能代表当前流感患者 [23]。另外两项分别发表于2015年(2 374例,RR=0.37,95%CI:0.17~0.81)和2012年(150 710例,RR=0.75,95%CI:0.66~0.89)的荟萃分析较为陈旧,纳入研究数量较少,且前者仅纳入罗氏制药公司资助的研究,后者仅纳入观察性研究,证据质量等级低 [24-25]。国产RNA聚合酶抑制剂在非重症高危患者中的临床试验正在开展,目前尚无明确证据。
安全性方面,2025年一项系统评价与荟萃分析结果显示,在疑似或实验室确诊的非重症流感患者中,使用玛巴洛沙韦不会增加治疗相关不良事件[3项RCT(2 776例),RR=0.74,95%CI:0.57~0.95]和严重不良事件的发生率[3项RCT(2 776例),RD=0.001,95%CI:−0.004~0.005)];使用奥司他韦会增加治疗相关不良事件的发生率[12项RCT(6 782例),RR=1.23,95%CI:1.10~1.39],以恶心和呕吐较为常见,但不会增加严重不良事件的发生率[22RCT(14 718例),RD=0.0,95%CI:−0.003~0.002] [6]。在疑似或实验室确诊非重症流感的高危患者中开展的玛巴洛沙韦的Ⅲ期临床试验结果显示,共有5%(15/290)的玛巴洛沙韦受试者体内出现了携带PA位点I38T/M/N替代突变、对玛巴洛沙韦敏感性降低的病毒变体 [19]。
推荐说明:高危患者通常合并基础疾病或免疫功能低下,感染后更易出现病情加重和并发症。现有证据显示,对于疑似或确诊为非重症流感的高危人群,抗病毒治疗(包括NAI和流感RNA聚合酶抑制剂)可缩短症状持续时间并加快病毒清除 [6]。其中,玛巴洛沙韦和奥司他韦可能降低住院风险 [6,24]。临床试验均在起病48 h内启动治疗,对于起病超过48 h的高危患者,抗病毒治疗的获益尚不明确。
在药物选择方面,玛巴洛沙韦在加速临床症状缓解和降低住院风险方面略优于奥司他韦和帕拉米韦 [6]。奥司他韦可能引起轻度恶心、呕吐等不良反应;玛巴洛沙韦和帕拉米韦总体耐受性良好。玛巴洛沙韦可能增加抗药性发生风险,而奥司他韦及帕拉米韦使用者中极少检测到治疗相关耐药株 [19]。除此之外,玛巴洛沙韦半衰期较长(约3 d),单次口服即可完成疗程,在治疗依从性方面存在优势;奥司他韦应用广泛、价格较低且可在各级医疗机构使用。临床实践中,应优先考虑使用玛巴洛沙韦或奥司他韦,并结合患者耐受性、病情特点及意愿进行综合决策。帕拉米韦为静脉制剂,需在具备静脉给药条件的医疗机构使用,主要用于无法口服或口服耐受性较差的患者。尽管WHO、CDC和IDSA指南还推荐吸入扎那米韦可作为备选药物,但其在我国可及性极低,本指南暂不做推荐 [10,21-22]。
此外,我国新上市的多种RNA聚合酶抑制剂(玛舒拉沙韦、玛硒洛沙韦、昂拉地韦)已在非重症、非高危患者中显示出良好疗效,但尚缺乏高危人群的直接证据,相关研究仍在进行中,因此本指南目前不推荐在高危患者中使用。关于奥司他韦是否能够降低高危患者住院率仍存在争议,建议有条件的医疗机构开展进一步研究,以明确该人群的最佳获益对象,从而优化临床用药策略。
三、临床问题3:在疑似或确诊为重症流感的患者中,是否推荐常规使用抗病毒治疗?若应给予,最佳的给药时机及推荐的用药方案为何?
推荐意见3.1:对于疑似或确诊为重症流感的患者,推荐常规使用抗病毒治疗,且应尽早开始,最好在症状出现后48 h内开始进行。(1A)
推荐意见3.2:对于疑似或确诊为重症流感的患者,首选抗病毒药物是奥司他韦(1B)。对于因严重下呼吸道疾病而需要住院的危重症患者,可延长抗病毒治疗时间,尤其是抗病毒治疗5 d后病毒核酸仍呈阳性者(2C)。
推荐意见3.3:对于疑似或确诊为重症流感的患者,备选抗病毒药物是静脉帕拉米韦(2C),用于不能耐受口服抗病毒药物治疗的患者。
证据概述:2024年一项系统评价和荟萃分析(8项RCT,1 424例住院患者)结果显示,奥司他韦(MD=−1.63 d,95%CI:−2.81~−0.45)和帕拉米韦(MD=−1.73 d,95%CI:−3.33~−0.13)可缩短季节性流感住院时间 [7]。2014年一项基于观察性研究和RCT的个体水平荟萃分析(29 234例住院患者)结果显示,与不治疗相比,NAI治疗(无论治疗起始时间如何)与死亡风险降低相关(OR=0.81,95%CI:0.70~0.93,P=0.002 4)。与晚期治疗相比,早期治疗(症状出现后48 h内)与死亡风险降低相关(OR=0.48,95%CI:0.41~0.56,P<0.000 1) [26]。
2010年一项的回顾性队列研究(74例)显示,流感并发ARDS或死亡的患者鼻咽部病毒载量下降更缓慢,血浆中促炎性细胞因子和趋化因子水平更高,且相比于无ARDS幸存组或轻症组,更容易发生细菌合并感染(30.4%)、心肌炎(21.7%)或病毒血症(13.0%) [27]。2011年一项前瞻性队列研究(66例)显示,相较于感染流感后未发展为肺炎或发展为轻症肺炎的患者,重症肺炎的患者在接受奥司他韦治疗后病毒清除较慢[治疗开始后鼻咽拭子RNA阳性持续时间:6(3,8)d比2(1,3)d,P<0.01],尤其是在下呼吸道[重症肺炎组气管吸取物RNA阳性持续时间:11.0(7.8,14.3)d]。部分重症肺炎患者在上呼吸道RNA已转阴时,下呼吸道仍可检测到高病毒载量,且在停药后出现病毒反弹 [28]。2023年一项回顾性队列研究(2 397例)结果显示,对于入住ICU的危重症流感患者,延长奥司他韦治疗相较于标准疗程可降低ICU死亡率(OR=0.53,95%CI:0.40~0.69) [29]。
安全性方面,2024年一项系统评价与荟萃分析(8项RCT,1 424例)显示,在重症患者中,奥司他韦与帕拉米韦的不良事件(奥司他韦比帕拉米韦:RR=0.77,95%CI:0.52~1.14)及严重不良事件(RR=0.79,95%CI:0.26~2.39)风险相当 [7]。一项2014年发表的RCT结果(398例)显示:帕拉米韦[38%(41/108)]和安慰剂组[75%(48/64)]的不良事件发生率相当 [30]。
推荐说明:重症流感是由流感病毒引发的严重感染性疾病,可出现呼吸衰竭、休克、多器官功能损伤等危及生命的并发症,患者常需住院甚至入住ICU治疗,对个体健康和公共卫生系统均造成严重负担 [31]。现有证据表明,对于疑似或确诊为重症流感的患者,常规使用抗病毒治疗(NAI)可降低死亡风险,缩短住院时间。相较于晚期治疗,尽早使用抗病毒治疗能进一步降低死亡率 [7,26,32]。因此,一旦识别为重症流感,应立即启动抗病毒治疗。
奥司他韦是重症流感的标准治疗药物,常规疗程为5 d。但研究证据表明,部分进展为重症肺炎的患者接受奥司他韦治疗后病毒清除较慢,停药后可能出现病毒载量反弹。对于危重症患者,延长奥司他韦疗程较标准疗程可能进一步降低死亡率。因此,对于持续存在重度下呼吸道症状的患者,尤其是在接受奥司他韦治疗满5 d后病毒核酸仍呈阳性者,可考虑延长抗病毒疗程。但在临床实践中应权衡延长治疗可能带来的耐药性等风险 [29]。
安全性方面,奥司他韦可引起恶心、呕吐等轻度不良反应,但未观察到严重不良事件风险增加。帕拉米韦为静脉制剂,需在具备静脉给药条件的医疗机构使用,主要用于无法口服或口服耐受性较差的患者。
此外,有一项事后研究提示,在合并高危因素(免疫功能低下、糖尿病或慢性肺病)的重症流感患者中,玛巴洛沙韦联合NAI(主要是奥司他韦)较NAI单药可进一步降低死亡率 [33]。但鉴于该研究样本量有限且证据质量较低,本指南暂未提出有关玛巴洛沙韦的推荐,其临床应用策略仍需更多高质量研究进一步明确。
四、临床问题4:在疑似或确诊为流感的孕妇和产后患者(分娩后2周内)中,推荐的用药方案为何?
推荐意见4.1:对于疑似或确诊为流感的孕妇和产后患者(分娩后2周内),首选抗病毒药物是奥司他韦,用法用量同非孕妇人群(1C)。
证据概述:两项系统评价和荟萃分析表明,孕妇为发生流感并发症的高风险人群 [34-35]。两项回顾性队列研究显示,产后2周内的女性在机体逐渐恢复至正常生理状态的过程中,同样面临较高的流感相关并发症风险 [36-37]。
一项2022年的系统评价与荟萃分析(9项队列,10 010例,奥司他韦为主)显示,与未暴露的孕妇相比,孕期使用奥司他韦并未增加早产(OR=1.03,95%CI:0.93~1.15,P=0.542)、出生时低Apgar评分(OR=0.96,95%CI:0.74~1.25,P=0.785)或先天性畸形(OR=0.89,95%CI:0.69~1.14,P=0.361)等不良结局风险;相反,其使用与低出生体重(OR=0.84,95%CI:0.71~0.99,P=0.039)和小于胎龄儿(OR=0.77,95%CI:0.68~0.88,P<0.001)风险降低相关 [38]。此外,两项药代动力学研究表明,奥司他韦的标准成人剂量在妊娠各期均能达到有效的抗病毒暴露水平,且产后经母乳排泄量极低,对哺乳婴儿的安全性影响可忽略不计 [39-40]。
推荐说明:孕妇及产后患者属于流感并发症高风险人群,感染后预后较差 [36]。针对该人群的流感治疗不仅关系到孕产妇自身的健康状况,同时也需充分考虑对胎儿及新生儿的影响。现有证据表明,对于疑似或确诊流感的孕妇及产后患者(分娩后2周内),奥司他韦治疗并未增加早产、先天性畸形、低出生体重等胎儿或新生儿不良结局的风险,也未观察到不良事件显著增加 [38]。基于可用证据的充分性与质量,推荐孕产妇首选奥司他韦,给药方案与非孕妇人群一致。鉴于静脉帕拉米韦和玛巴洛沙韦在孕妇或产后患者中的疗效和安全性证据积累不足,暂不推荐使用。此外,由于无充分证据支持,不推荐联合使用多种NAI。
五、临床问题5:对于疑似或确诊为流感的患儿,是否推荐常规使用抗病毒治疗?若应给予,最佳的给药时机及推荐的用药方案为何?
推荐意见5.1:对于疑似或确诊为流感的患儿,推荐在以下人群中常规进行抗病毒治疗,且应尽早开始,最好在症状出现后48 h内进行:(1)年龄<2岁的患儿(2C);(2)年龄≥2岁的符合以下条件之一:重症患儿(1B),合并高危因素或家中有高危接触者的患儿(2C);(3)不满足(1)(2)的患儿,若症状出现不足48 h,可在向监护人充分说明获益与风险、共同权衡利弊后,根据个体情况决定是否启动抗病毒治疗(2C)。
推荐意见5.2:对于需要给予抗病毒治疗的患儿,首选抗病毒药物是奥司他韦。(1B)
推荐意见5.3:对于口服给药不耐受或奥司他韦治疗禁忌的患儿,建议根据病情严重程度及年龄选择以下备选抗病毒治疗方案:(1)重症患儿:推荐静脉帕拉米韦作为备选方案(2C);(2)非重症患儿推荐以下药物作为备选:①口服玛巴洛沙韦(适用于≥5岁患儿)(2C);②静脉帕拉米韦(适用于≥6月患儿)(2B);③口服玛舒拉沙韦(适用于≥12岁患儿)(2C)。
证据概述:大量研究证据一致表明,低龄(尤其是<2岁),早产以及合并特定基础疾病(如先天性心脏病、呼吸系统疾病、免疫抑制等)是儿童发生流感相关严重结局的危险因素 [41-46]。一项2014年的系统评价和荟萃分析(27项观察性研究,14 086例)显示,年龄<2岁可使住院风险增加2.51倍(OR=2.51,95%CI:1.71~3.69),而存在≥2个危险因素的患儿其住院率更高(74%比52%,RD=22%,95%CI:13%~30%,P<0.000 1) [41]。队列研究进一步表明,<6月龄婴儿的住院率和死亡率最高 [47-49]。
一项2017年的荟萃分析结果显示,在甲型H1N1流感患儿亚组中(1 747例),NAI治疗与住院风险降低相关(aOR=0.25,95%CI:0.18~0.34);且与晚期治疗相比,早期治疗(症状出现48 h内)获益更显著(aOR=0.44,95%CI:0.23~0.86) [23]。然而,对于无高危因素患儿,获益则相对有限。一项2014年的系统评价和荟萃分析显示,在确诊或疑诊流感的无高危因素患儿中(3项RCT,862例),与安慰剂相比,奥司他韦可缩短流感症状持续时间(MD=−29.4 h,95%CI:−47.04~−11.76),但并未显著降低住院风险(RR=1.92,95%CI:0.70~5.23) [50]。一项2018年的系统评价与荟萃分析显示,在实验室确诊流感的患儿中(5项RCT,1 598例),奥司他韦相较于安慰剂未能显著降低下呼吸道并发症风险(RR=0.75,95%CI:0.37~1.52) [51]。此外,一项2010年的RCT显示,在1~3岁无严重基础疾病的患儿中(406例),若在症状出现12 h内给予奥司他韦,可降低急性中耳炎发生风险(RR=0.15,95%CI:0.03~0.75,P=0.02),但给药时间延长至24 h内时,该获益不再显著 [52]。对于重症患儿,症状出现48 h内启动抗病毒治疗具有明确的临床价值。一项2012年的回顾性队列研究结果显示,对于季节性流感重症住院患儿(10 173例,OR=0.66,95%CI:0.45~0.97)及2009年大流行流感重症住院患儿(9 837例,OR=0.23,95%CI:0.16~0.34),早期抗病毒治疗可降低机械通气的风险 [53]。
奥司他韦是目前在儿童中证据最为充分的抗病毒药物。一项2018年的系统评价和荟萃分析(5项RCT,1 598例轻症)显示,奥司他韦治疗能显著缩短实验室确诊流感患儿的疾病持续时间(MD=−17.6 h,95%CI:−34.7~−0.62),降低中耳炎的发生风险(RR=0.66,95%CI:0.47~0.95);同时该研究显示,在症状出现24 h内启动奥司他韦治疗的患儿,疾病持续时间的缩短最为显著(MD=−22.8 h,95%CI:−29.4~−16.2),明显优于在症状出现24~48 h内才开始治疗的患儿(MD=−4.4 h:95%CI:−15.5~6.5) [51]。安全性上,4篇系统评价和荟萃分析 [25,50-51,54]和2篇RCT [18,52]一致显示,奥司他韦最常见的不良反应是恶心(RR=1.82,95%CI:1.38~2.41)和呕吐(RR=1.88,95%CI:1.47~2.41),其发生风险高于安慰剂组。此外,一项RCT的结果表明奥司他韦耐药发生率总体较低,低于1%,但在甲型H1N1pdm09患儿中耐药率为3.9% [18]。
一项2021年系统评价与荟萃分析显示,在季节性流感成人和儿童(26项RCT,11 897例,轻症为主)中,相较于安慰剂,帕拉米韦可显著缩短症状缓解时间(300 mg帕拉米韦:HR=0.75,95%CI:0.62~0.91;600 mg帕拉米韦:HR=0.69,95%CI:0.54~0.88)。在安全性方面,其呕吐风险低于奥司他韦(RR=0.32,95%CI:0.11~0.93),总体耐受性良好 [54]。
一项2020的RCT(≥12岁,1 163例轻症高危儿童与成人)结果显示,相较于安慰剂,玛巴洛沙韦可缩短流感症状改善时间(MD=29.1 h,95%CI:14.6~42.8,P<0.0001),疗效与奥司他韦相当(73.2比81.0 h,P=0.31);但对于乙型流感患者,玛巴洛沙韦优于奥司他韦(74.6比101.6 h,P=0.025)。此外,玛巴洛沙韦组流感相关并发症发生率低于安慰剂组(3%比10%,P<0.000 1),与奥司他韦组相当 [19]。2020年的miniSTONE-2研究将其适应证扩展至1~12岁患儿。结果显示,玛巴洛沙韦组与奥司他韦组的临床症状缓解时间相近(138.1比150.0 h),但玛巴洛沙韦可更快实现病毒学应答(病毒清除时间:24.2比75.8 h),并伴随较低的胃肠道不良事件发生率(呕吐/腹泻:10.4%比17.2%)。研究同时观察到较高的PA/I38X耐药突变率,且该比例在低龄儿童中更为突出(1~5岁:31.3%;5~12岁:14.6%) [55]。针对<1岁婴儿,2025年的miniSTONE-1单臂研究显示玛巴洛沙韦受试者中位症状缓解时间为6.8 d,与年长儿童的结果大致一致;且玛巴洛沙韦在该年龄段的安全性良好,未见新的安全性问题 [56]。
一项2025年的RCT显示,在5~17岁儿童亚组中(77例轻症且无高危因素患儿),玛舒拉沙韦可显著缩短症状缓解时间(MD=−26.0 h,P=0.074),获益较成人更明显,但差异无统计学意义,可能与样本量较小有关;此外,用药后1 d,儿童亚组病毒载量下降幅度(−2.4±1.3 log10拷贝数/ml)略高于5~65岁总体治疗组(−2.2±1.3 log10拷贝数/ml);儿童亚组中玛舒拉沙韦组病毒清除中位时间短于安慰剂组(22.0比46.9 h,P<0.001)。在安全性方面,其不良事件发生率与安慰剂组差异无统计学意义(44.2%比53.8%,P>0.05)。值得注意的是,儿童亚组窦性心律失常发生率略高于成人亚组(5~11岁比11~17岁比18~65岁:9.5%比8.9%比3.8%),但均未见严重心脏事件。在527例病毒基因测序患者中,玛舒拉沙韦组PA/I38T突变发生率极低(H1N1pdm亚型0.7%,H3N2亚型0.9%),安慰剂组无突变,总体测序样本耐药率<1% [14]。
推荐说明:儿童流感是儿科具有重大公共卫生负担的急性呼吸道传染病 [57]。其临床管理的核心挑战在于患儿健康结局呈现显著的两极分化,多数健康患儿表现为自限性过程,但高危人群不及时治疗容易进展为重症流感,甚至导致死亡 [49,58]。现有证据表明,低龄(尤其是<2岁)、存在基础疾病或已进展为重症的患儿,发生严重并发症的风险显著增高 [41]。对于这些高危人群,症状出现后48 h内启动抗病毒治疗能显著降低住院率和并发症风险,获益明确 [23]。然而,对于不伴高危因素的轻症患儿,抗病毒治疗虽能缩短临床症状持续时间,但其获益相对有限 [50]。本指南不建议对其进行常规治疗,而是强调若考虑治疗,则需在症状出现48 h窗口期内,通过医患共同决策来个体化定策。
在药物选择方面,奥司他韦被确立为首选方案,主要基于其最为充分的儿童循证基础,以及口服给药方便、价格相对低廉、医疗机构可及性高等优势,能够确保不同地区和经济背景的患儿均能获得有效治疗 [51-52]。相比之下,帕拉米韦和玛舒拉沙韦虽具有一定疗效,但儿童人群中的证据相对有限,多来自成人研究的延伸或小样本试验 [14,54]。除此之外,帕拉米韦(适用于≥6月龄重症或无法口服给药患儿)为静脉制剂,使用场景局限于医疗机构;玛巴洛沙韦(适用于≥5岁非重症患儿)具备单次给药的便利性,但价格较高,且需关注耐药风险;玛舒拉沙韦(适用于≥12岁且体重≥40 kg患儿)耐药率较低,为治疗提供了新的选择,但其适用年龄范围有限,真实世界数据仍不足。因此,本指南将上述三种药物列为备选,并对使用场景作出明确限定。
此外,对于症状出现超过48 h的患儿是否应使用抗病毒治疗,目前缺乏直接证据,因此本指南未作推荐。为弥补相关证据空缺,建议在条件允许的单位开展前瞻性研究。关于我国近年上市的多种RNA聚合酶抑制剂在儿童中的疗效与安全性评价,相关临床试验仍在进行中,本指南将持续关注其研究进展并及时更新。
第五部分 流感的辅助治疗
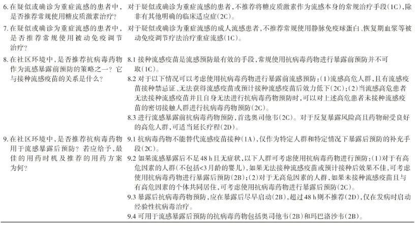
一、临床问题6:在疑似或确诊为重症流感的患者中,是否推荐常规使用糖皮质激素治疗?
推荐意见6:对于疑似或确诊为重症流感的患者,不推荐将糖皮质激素作为流感本身的常规治疗手段(1C),除非有其他明确的临床适应症(2C)。
证据概述:2019年一项荟萃分析显示,糖皮质激素辅助治疗与流感患者死亡率增加相关[15项观察性研究(2 212例),OR=3.90,95%CI:2.31~6.60,I²=68%],并且会增加院内感染风险[7项观察性研究(6 114例),OR=2.74,95%CI:1.51~4.95,I²=90%] [59]。2019年一项荟萃分析提示,使用糖皮质激素与ICU住院时间延长相关[10项观察性研究(6 548例),MD=2.14 d,95%CI:1.17~3.10 d,P<0.000 1] [60]。两项观察性研究分别发现,治疗哮喘或COPD加重时应用全身糖皮质激素可导致流感病毒排毒时间延长[H3N2(147例):aOR=5.44,95%CI:1.86~15.89,P<0.002;H1N1(64例)排毒延长率:激素使用组比未使用组50%比21%,P=0.05] [61-62]。需注意,一项多中心回顾性观察性研究(607例)表明,在多元逻辑回归分析中,激素使用与较高的住院死亡率相关;但经倾向评分匹配及校正ICU住院期间组间时间依赖性差异后,两组死亡率无显著差异,提示需控制影响生存的混杂因素才能更准确评估激素疗效 [63]。此外,一项观察性研究分析了2009年H1N1流感大流行期间因感染H1N1而入住儿科ICU的患儿(838例),结果显示,使用大剂量糖皮质激素(每日≥2 mg/kg甲泼尼龙或等效剂量)显著增加死亡风险(RR=3.5,95%CI:2.2~5.4) [64]。
在合并ARDS的重症流感患者中,既有的临床研究提示激素使用时机和剂量的对患者结局有显著影响。一项2017年的观察性研究(2 141例2009年甲型H1N1流感患者)显示,低至中剂量激素(每日25~150 mg)可降低氧合指数(PaO₂/FiO₂)<300 mmHg(1 mmHg=0.133 kPa)患者的死亡率(30 d死亡率HR=0.49,95%CI:0.32~0.77;60 d死亡率HR=0.51,95%CI:0.33~0.78),但对PaO₂/FiO₂≥300 mmHg的患者无获益甚至可能增加风险(30 d死亡率HR=3.09,95%CI:0.95~10.12;60 d死亡率HR=3.70,95%CI:1.20~11.34);同时,无论剂量高低,使用激素都会增加医院感染发生率(低中剂量组16.8%,高剂量组24.8%,对照组仅4.1%) [65]。另一项2020年的观察性研究(241例ICU内需机械通气、合并ARDS的重症流感患者)显示,早期使用激素会导致住院死亡率显著增加(OR=5.02,95%CI:2.39~10.54)且院感风险升高(OR=2.37,95%CI:1.01~5.56);该研究还指出更早用药与更高累计剂量会带来更差的结局 [66]。
推荐说明:糖皮质激素为临床常用药物,其价格相对低廉、供应充足,在不同地区、不同级别的医疗机构均可获得,常用于重症社区获得性肺炎患者的治疗 [67]。然而,其在重症流感中的疗效与安全性仍存在较大争议。现有证据主要来自于证据等级较低的观察性研究及基于观察性研究的荟萃分析,提示在重症流感患者中常规使用糖皮质激素可能与死亡率升高、继发感染风险增加、机械通气及ICU住院时间延长、病毒排毒时间延长等不良结局相关 [59-62]。本指南不建议将糖皮质激素作为流感本身的常规治疗措施,这与WHO、CDC、IDSA等机构发布的权威指南的核心推荐方向一致 [10,21-22]。
然而,有证据表明当重症流感出现特定的并发症时,例如哮喘或慢性阻塞性肺疾病急性加重(需激素控制气道炎症)、肾上腺功能不全(需补充生理剂量氢化可的松)、难治性感染性休克(需激素纠正休克状态)等,在特定的窗口期使用激素可能有潜在获益 [68-70]。此外,2024年WHO发布的流感指南强调,在合并ARDS时,糖皮质激素治疗可能带来重要益处 [10]。WHO指南主要参考的一项观察性研究提示低至中等剂量激素(每日25~150 mg甲泼尼龙或等效剂量)在短期使用时(不超过2周)可能对特定重症流感人群(如PaO₂/FIO₂<300 mmHg的低氧血症患者)有生存获益,可降低该类患者的30 d和60 d死亡率 [65]。但是,对于使用高剂量激素治疗重症流感合并的ARDS,目前多数研究中均显示出明确危害,因此即使存在该临床适应症,也应优先选择低剂量激素,避免不必要的高剂量使用。综上,本指南认为在具有上述明确的糖皮质激素使用适应证时,可以考虑组织多学科(呼吸、感染、重症等)会诊,综合评估患者病情严重程度、合并症控制需求、激素使用风险,制定个体化激素治疗方案,明确告知患者及家属激素使用的目的与潜在风险。使用激素期间,需密切监测患者流感相关症状、病毒排毒情况、继发感染征象及激素相关代谢不良反应,并进行规范的抗病毒治疗;定期评估激素疗效,一旦合并症得到控制,及时逐渐减量至停用激素,避免长期使用。
二、临床问题7:在疑似或确诊为重症流感的患者中,是否推荐常规使用被动免疫调节治疗?
推荐意见7:对于疑似或确诊为重症流感的成人流感患者,不推荐常规使用静脉免疫球蛋白、恢复期血浆等被动免疫调节疗法治疗重症流感。(1C)
证据概述:一项2019年的多中心RCT(313例非孕产妇成人流感住院患者)评估了静脉注射免疫球蛋白(intravenous immunoglobulin,IVIG)在实验室确诊甲型或乙型流感患者中的疗效。结果显示,与对照组相比,IVIG组的7 d生存率无显著差异(OR=0.66,95%CI:0.11~4.14,P=0.66) [71]。另一项多中心RCT在2009年甲型H1N1流感大流行期间的重症患者(35例)中评估了来源于实验室确诊流感康复者IVIG的疗效,结果显示该治疗可显著降低患者的全因死亡率(OR=0.14,95%CI:0.02~0.92,P=0.04) [72]。
一项2017年的多中心RCT(98例)比较了恢复期血浆联合标准治疗与单独标准治疗(奥司他韦等)的疗效,结果显示联合治疗未能显著降低患者全因死亡率(HR=0.19,95%CI:0.02~1.65,P=0.093),且联合治疗组严重不良反应发生率更低(20%比38%,P=0.041) [73]。一项2020年的荟萃分析(4项RCT,567例)评估恢复期血浆治疗对重症流感患者临床结局的影响,结果显示恢复期血浆治疗未显著降低全因死亡率(OR=1.06,95%CI:0.51~2.23,P=0.87,I²=35%) [74]。另一项2009年甲型H1N1流感大流行期间的前瞻性队列研究(93例入住ICU的成年流感患者)显示,使用含病毒特异性中和抗体的恢复期血浆可降低死亡率(OR=0.20,95%CI:0.06~0.69,P=0.011) [75]。
推荐说明:被动免疫调节治疗(如IVIG、恢复期血浆等)是一类通过外源性补充抗体或免疫活性物质调节机体免疫状态的治疗方式,其在重症流感患者中的疗效与安全性仍缺乏明确的高等级证据。现有的少量RCT及观察性研究结论存在较大差异。其中,两项高质量临床研究未能证实IVIG或恢复期血浆治疗具有明确的临床获益 [71,74-75];而2009年H1N1流感大流行期间的小样本量研究显示,IVIG和恢复期血浆可能降低重症患者死亡率、降低呼吸道病毒载量 [72,75]。基于现有证据,本指南认为尚不足以支持IVIG或恢复期血浆等被动免疫调节疗法作为流感的常规辅助治疗。
第六部分 流感的药物预防
一、临床问题8:在社区环境中,是否推荐抗病毒药物作为流感暴露前预防的策略之一?它与接种流感疫苗的关系是什么?
推荐意见8.1:接种流感疫苗是流感预防最有效的手段,常规使用抗病毒药物进行暴露前预防并不可取。(1C)
推荐意见8.2:对于以下情况可以考虑使用抗病毒药物进行暴露前流感预防:(1)流感高危人群,且有流感疫苗接种禁忌证、无法获得流感疫苗或预计接种流感疫苗后效力低下(2C);(2)当流感高危患者无法接种流感疫苗并且自身无法进行抗病毒药物预防时,可以对上述高危患者未接种流感疫苗的密切接触人群进行抗病毒药物预防(2C)。
推荐意见8.3:进行流感暴露前抗病毒药物预防,首选奥司他韦(2C)。对于反复暴露风险高且药物耐受良好的高危人群,可适当延长疗程(2D)。
证据概述:一项1999年的RCT(1559例未接种疫苗的健康成人)显示,在社区流感活动高峰期连续6周口服奥司他韦(75mg/次,每日1次或2次)进行预防,与安慰剂组相比,流感发生风险明显降低(每日1次:1.2%、每日2次:1.3%、安慰剂:4.8%)。合并两组奥司他韦数据后,其在所研究地点的保护效力为74%(95%CI:53%~88%)。与安慰剂相比,其恶心(每日1次12.1%、每日2次:14.6%、安慰剂:7.1%)和呕吐(每日1次2.5%、每日2次:2.7%、安慰剂:0.8%)的发生率更高。三组提前停用药物或安慰剂的发生率相当(3.1%~4.0%) [76]。
推荐说明:流感病毒传播速度快、人群易感性高,可通过飞沫、密切接触及气溶胶传播,在社区环境中,易在学校、写字楼、养老院等人员密集场所暴发。预防是控制流感传播的核心手段,包括疫苗接种与抗病毒药物预防等。其中,流感疫苗能有效降低感染风险及重症发生率,是国际公认的最有效、最经济的预防措施 [77-78]。而抗病毒药物预防只作为“补充手段”。
考虑到在社区范围内常规使用抗病毒药物进行暴露前预防可能诱导病毒耐药、增加社会总成本,并伴随潜在药物不良反应,其经济效益和安全性不足,因此本指南不推荐常规开展此类预防措施。仅在特定情境下,可酌情使用抗病毒药物进行暴露前预防,以保护高危人群。适用人群主要包括对流感疫苗成分过敏、接种后未产生免疫应答、疫苗株与流行株明显不匹配的高危人群,以及高危人群无法预防(如有疫苗接种禁忌,且同时对奥司他韦有严重超敏反应或明确耐药)时,对未接种流感疫苗的密切接触者进行预防来提供间接保护。在临床工作中医护人员必须向患者及家属普及“疫苗优先”的理念,说明药物预防的适用的特殊场景与风险,严格避免滥用抗病毒药物进行暴露前预防。
药物选择方面,首选奥司他韦。对于暴露前预防,奥司他韦的保护效力高达74%,虽然可引起轻度恶心、呕吐等不良反应,但总体耐受性尚可。UpToDate临床顾问网站流感预防章节及瑞典流感指南推荐奥司他韦用于暴露前抗病毒预防的疗程为7~10 d,但对于反复暴露风险高且药物耐受良好的高危人群,可适当延长疗程 [76,79-80]。若接受暴露前预防的患者出现流感症状,需进行流感核酸检测,确诊后改用治疗剂量,避免延误治疗。尽管各部指南还推荐使用扎那米韦,但鉴于其在我国可及性极低,本指南暂不做推荐 [10,21-22]。新型核酸内切酶抑制剂如玛巴洛沙韦,虽已获批用于非妊娠成人的流感暴露后预防,但目前尚无高质量RCT证实其可用于暴露前预防。
二、临床问题9:在社区环境中,是否推荐抗病毒药物用于流感暴露后预防?若应给予,最佳的用药时机及推荐的用药方案为何?
推荐意见9.1:抗病毒药物不能替代流感疫苗接种(1A),仅作为特定人群和特定情况下暴露后预防的补充手段(2C)。
推荐意见9.2:如果流感暴露后不足48 h且无症状,以下人群可考虑使用抗病毒药物进行预防:(1)对于有高危因素的人群(不包括<3月龄的婴儿),如果无法接种流感疫苗或预计接种后效果不佳,可考虑使用抗病毒药物进行暴露后预防(2B);(2)对于无高危因素的人群,如果未接种流感疫苗且与有高危因素的个体共同居住,可考虑使用抗病毒药物进行暴露后预防(2C)。
推荐意见9.3:暴露后抗病毒药物预防,应在暴露后尽早启动(2B),超过48 h则不推荐(2D),仅在发病时启动经验性抗病毒治疗。
推荐意见9.4:可用于流感暴露后预防的抗病毒药物包括奥司他韦(2B)和玛巴洛沙韦(2B)。
证据概述:有效性方面,2024年的一项系统评价和网状荟萃分析评估了暴露后48 h以内使用抗病毒药物的预防效果,结果显示:奥司他韦[5项RCT(3742例),RR=0.40,95%CI:0.26~0.62;RD=−0.047,95%CI:−0.058~−0.030]或玛巴洛沙韦[1项RCT(749例),RR=0.43,95%CI:0.23~0.79;RD=−0.044,95%CI:−0.060~−0.016]均能降低症状性流感的发病率,但该获益仅对有高风险因素的人群具有临床意义[MID(最小重要差异)=0.030]。此外,两种药物对暴露后预防人群的无症状感染率、住院率和死亡率均无显著影响 [81]。
安全性方面,两项系统评价和荟萃分析评估了预防剂量和疗程下抗病毒药物的不良事件发生率,结果显示:奥司他韦可能增加恶心[4项RCT(3 434例),RR=1.96,95%CI:1.20~3.20,I2=49%]、头痛[4项RCT(3 434例),RR=1.18,95%CI:1.05~1.33,I2=0.0%]等轻微不良事件的发生率 [50],但不会增加严重不良事件的发生率[5项RCT(3 742例),RD=0.0,95%CI:−0.002~0.007] [81];玛巴洛沙韦耐受性良好,不会增加治疗相关不良事件和严重不良事件的发生率 [81]。但一项针对流感患者的家庭接触者的RCT显示,玛巴洛沙韦的374位受试者中有15位分离到携带PA位点替代突变的耐药株(4.01%) [82]。
推荐说明:接种流感疫苗是预防流感最有效的措施,可显著降低流感感染及相关并发症的风险,减轻医疗系统负担 [83]。然而,一些人群因存在禁忌证或受医疗资源限制无法接种疫苗;此外,疫苗保护效果还受到流行毒株匹配度、个体免疫状态等因素的影响 [84],部分人群接种后获得的免疫保护有限。仅在上述特殊情况下才应考虑抗病毒药物作为辅助预防措施。
抗病毒药物用于暴露后预防的核心原则是保护具有高危因素的人群。对于存在高危因素的人群,若无法接种流感疫苗,或因流行株匹配度差、接受免疫抑制治疗(如大剂量糖皮质激素、免疫抑制剂、CD20单抗等)或患有导致严重免疫缺陷的基础病而预计接种后保护效果不足,可考虑采用暴露后预防。这与WHO、CDC和IDSA等主流指南观点一致 [10,21-22] 。对于无高危因素的人群,一般不常规推荐预防性用药,但若其未接种流感疫苗且与有高危因素的个体共同居住,为减少家庭内传播并保护高危家庭成员,也可酌情考虑。
目前研究均基于暴露后48 h内启动预防性用药,超过此时间窗的预防效益尚不确定。奥司他韦和玛巴洛沙韦均可降低症状性流感的发生率 [81],在预防剂量和推荐疗程下不增加严重不良事件的风险 [81]。奥司他韦的优势在于可及性高,价格较低;劣势在于可能引起轻微恶心和头痛等不良事件 [50]。玛巴洛沙韦的优势在于仅需单次服药,依从性好,且不良事件发生率低,耐受性更好 [81];劣势在于可及性一般,价格较高,且存在诱导耐药株产生的风险 [82]。临床医师应结合患者具体情况、药物获取途径及依从性等因素综合决策。
本指南推荐意见执行总结见表5。


本指南制订工作组名单(姓名排序不分先后)
首席专家:曹彬(中日友好医院呼吸与危重症科);王福生(解放军总医院第五医学中心感染病医学部)
首席方法学家:陈耀龙(兰州大学基础医学院循证医学中心/中国医学科学院循证评价与指南研究创新单元)
共识专家组:
呼吸专家:曹彬(中日友好医院呼吸与危重症医学科);瞿介明(上海交通大学医学院附属瑞金医院呼吸与危重症医学科);杨子峰(广州医科大学附属第一医院广州呼吸健康研究院);宋元林(复旦大学附属中山医院呼吸与危重症医学科);解立新(中国人民解放军总医院第八医学中心呼吸与危重症医学部);高占成(北京大学人民医院呼吸与危重症医学科);苏欣(南京大学医学院附属鼓楼医院呼吸与危重症医学科);潘频华(中南大学湘雅医院呼吸与危重症医学科);田欣伦(北京协和医院呼吸与危重症医学科);周敏(上海交通大学医学院附属瑞金医院呼吸与危重症医学科);王业明(中日友好医院呼吸与危重症医学科);占扬清(广州医科大学附属第一医院广州呼吸健康研究院)
感染专家:王福生(解放军总医院第五医学中心感染病医学部);张文宏(复旦大学附属华山医院感染科);王贵强(北京大学第一医院感染科);宁琴(华中科技大学同济医学院附属同济医院感染科);赵彩彦(河北医科大学第三医院感染科);李家斌(安徽医科大学第一附属医院感染科);唐红(四川大学华西医院感染性疾病中心);
儿科专家:刘恩梅(重庆医科大学附属儿童医院科研处);徐保平(首都医科大学附属北京儿童医院呼吸科)
急诊专家:张国强(中日友好医院急诊科);朱华栋(北京协和医院急诊科)
重症专家:邱海波(东南大学附属中大医院重症医学科);陈德昌(上海交通大学医学院附属瑞金医院重症医学科)
妇产科专家:杨慧霞(北京大学第一医院妇产科)
院感专家:胡必杰(复旦大学附属中山医院感染科)
药学专家:孔旭东(中日友好医院药学部)
证据评价组:李靓雅(清华大学医学院);朱迪(北京协和医学院群医学及公共卫生学院);闫梦薇(中日友好医院呼吸与危重症医学科);彭文余(清华大学医学院);杨晨(清华大学医学院);陈思颖(中日友好医院呼吸与危重症医学科);甄伟哲(中日友好医院呼吸与危重症医学科)
指南秘书组:王业明(中日友好医院呼吸与危重症医学科)
利益冲突:曹彬、王业明参与玛巴洛沙韦和玛舒拉沙韦的临床试验;瞿介明、周敏参与玛硒洛沙韦临床试验;杨子峰、占扬清参与昂拉地韦基础研究与临床试验,以及硒洛沙韦(ZX-7101A)的基础研究。
志谢 本指南制订过程中,肖坤(中国人民解放军总医院第八医学中心呼吸与危重症医学部)、陶然(华中科技大学同济医学院附属同济医院感染科)、臧娜(重庆医科大学附属儿童医院儿内科)、高丽伟(首都医科大学附属北京儿童医院呼吸科)、练睿(中日友好医院急诊科)、李妍(北京协和医院急诊科)、孙骎(东南大学附属中大医院重症医学科)、潘晓俊(上海交通大学医学院附属瑞金医院重症医学科)、刘应南(北京大学第一医院妇产科)在资料整理和内容完善方面给予了重要帮助
参考文献
[1] Maleki F, Welch V, Lopez SMC, et al. Understanding the global burden of influenza in adults aged 18-64 years: a systematic literature review from 2012 to 2022[J]. Adv Ther, 2023, 40(10):4166-4188. DOI: 10.1007/s12325-023-02610-1.
[2] Wang X, Li Y, O'Brien KL, et al. Global burden of respiratory infections associated with seasonal influenza in children under 5 years in 2018: a systematic review and modelling study[J]. Lancet Glob Health, 2020, 8(4):e497-e510. DOI: 10.1016/S2214-109X(19)30545-5.
[3] Lafond KE, Porter RM, Whaley MJ, et al. Global burden of influenza-associated lower respiratory tract infections and hospitalizations among adults: a systematic review and meta-analysis[J]. PLoS Med, 2021, 18(3):e1003550. DOI: 10.1371/journal.pmed.1003550.
[4] 中华人民共和国国家卫生健康委员会, 国家中医药管理局. 流行性感冒诊疗方案(2025年版)[J]. 中华临床感染病杂志(中英文), 2025, 18(1):1-5,62. DOI: 10.3760/cma.j.issn.1674-2397.2025.01.001.
[5] 中国医药教育协会儿科专业委员会, 中华医学会儿科学分会呼吸学组, 中国医师协会呼吸医师分会儿科呼吸工作委员会, 等. 儿童流感诊疗及预防指南(2024医生版)[J]. 中华实用儿科临床杂志, 2024, 39(12):881-895. DOI: 10.3760/cma.j.cn101070-20241105-00719.
[6] Gao Y, Zhao Y, Liu M, et al. Antiviral medications for treatment of nonsevere influenza: a systematic review and network meta-analysis[J]. JAMA Intern Med, 2025, 185(3):293-301. DOI: 10.1001/jamainternmed.2024.7193.
[7] Gao Y, Guyatt G, Uyeki TM, et al. Antivirals for treatment of severe influenza: a systematic review and network meta-analysis of randomised controlled trials[J]. Lancet, 2024, 404(10454):753-763. DOI: 10.1016/S0140-6736(24)01307-2.
[8] Li J, Jin Y, Wang Y, et al. New developments in influenza polymerase inhibitors[J]. J Infect Dis, 2025, 232(Supplement_3):S227-S242. DOI: 10.1093/infdis/jiaf126.
[9] Guyatt GH, Oxman AD, Vist GE, et al. GRADE: an emerging consensus on rating quality of evidence and strength of recommendations[J]. BMJ, 2008, 336(7650):924-926. DOI: 10.1136/bmj.39489.470347.AD.
[10] World Health Organization. Clinical practice guidelines for influenza[M/OL]. Clinical practice guidelines for influenza. Geneva: World Health Organization, 2024[2025-11-10]. https://www.who.int/publications/i/item/9789240097759.
[11] 中华人民共和国国家卫生健康委员会医政司. 肥胖症诊疗指南(2024年版)[J]. 中华消化外科杂志, 2024, 23(10):1237-1260. DOI: 10.3760/cma.j.cn115610-20241017-00455.
[12] 中华医学会肠外肠内营养学分会, 中国营养学会临床营养分会, 中国医疗保健国际交流促进会临床营养健康学分会. 成人患者营养不良诊断与应用指南(2025版)[J]. 中华医学杂志, 2025, 105(13):28. DOI: 10.3760/cma.j.cn112137-20241212-02810.
[13] Wang Y, Wang H, Liu D, et al. Efficacy and safety of single-dose suraxavir marboxil tablet in the treatment of acute uncomplicated influenza in adults: a multi-centre, randomized, double-blind, placebo-controlled phase 2 clinical trial[J]. Clin Microbiol Infect, 2025, 31(5):861-868. DOI: 10.1016/j.cmi.2025.01.025.
[14] Wang Y, Wang H, Zhang Y, et al. Single-dose suraxavir marboxil for acute uncomplicated influenza in adults and adolescents: a multicenter, randomized, double-blind, placebo-controlled phase 3 trial[J]. Nat Med, 2025, 31(2):639-646. DOI: 10.1038/s41591-024-03419-3.
[15] Wang H, Wang G, Gao Y, et al. Efficacy and safety of ZX-7101A, an inhibitor of influenza cap-dependent endonuclease, in adults with uncomplicated influenza: a randomized, double-blind, placebo-controlled phase 2/3 trial[J]. Clin Microbiol Infect, 2025, 31(2):274-281. DOI: 10.1016/j.cmi.2024.10.020.
[16] Yang Z, Li Z, Zhan Y, et al. Safety and efficacy of onradivir in adults with acute uncomplicated influenza A infection: a multicentre, double-blind, randomised, placebo-controlled, phase 2 trial[J]. Lancet Infect Dis, 2024, 24(5):535-545. DOI: 10.1016/S1473-3099(23)00743-0.
[17] Yang Z, Zhan Y, Li Z, et al. Efficacy and safety of onradivir in adults with acute uncomplicated influenza A infection in China: a multicentre, double-blind, randomised, placebo-controlled and oseltamivir-controlled, phase 3 trial[J]. Lancet Respir Med, 2025, 13(7):597-610. DOI: 10.1016/S2213-2600(25)00046-3.
[18] Fry AM, Goswami D, Nahar K, et al. Efficacy of oseltamivir treatment started within 5 days of symptom onset to reduce influenza illness duration and virus shedding in an urban setting in Bangladesh: a randomised placebo-controlled trial[J]. Lancet Infect Dis, 2014, 14(2):109-118. DOI: 10.1016/S1473-3099(13)70267-6.
[19] Ison MG, Portsmouth S, Yoshida Y, et al. Early treatment with baloxavir marboxil in high-risk adolescent and adult outpatients with uncomplicated influenza (CAPSTONE-2): a randomised, placebo-controlled, phase 3 trial[J]. Lancet Infect Dis, 2020, 20(10):1204-1214. DOI: 10.1016/S1473-3099(20)30004-9.
[20] Hayden FG, Sugaya N, Hirotsu N, et al. Baloxavir marboxil for uncomplicated influenza in adults and adolescents[J]. N Engl J Med, 2018, 379(10):913-923. DOI: 10.1056/NEJMoa1716197.
[21] U.S. Centers for Disease Control and Prevention. Influenza antiviral medications: summary for clinicians[EB/OL]. (2023-12-08)[2025-11-10]. https://www.cdc.gov/flu/hcp/antivirals/summary-clinicians.html.
[22] Uyeki TM, Bernstein HH, Bradley JS, et al. Clinical practice guidelines by the Infectious Diseases Society of America: 2018 update on diagnosis, treatment, chemoprophylaxis, and institutional outbreak management of seasonal influenzaa[J]. Clin Infect Dis, 2019, 68(6):e1-e47. DOI: 10.1093/cid/ciy866.
[23] Venkatesan S, Myles PR, Leonardi-Bee J, et al. Impact of outpatient neuraminidase inhibitor treatment in patients infected with influenza A(H1N1)pdm09 at high risk of hospitalization: an individual participant data metaanalysis[J]. Clin Infect Dis, 2017, 64(10):1328-1334. DOI: 10.1093/cid/cix127.
[24] Dobson J, Whitley RJ, Pocock S, et al. Oseltamivir treatment for influenza in adults: a meta-analysis of randomised controlled trials[J]. Lancet, 2015, 385(9979):1729-1737. DOI: 10.1016/S0140-6736(14)62449-1.
[25] Hsu J, Santesso N, Mustafa R, et al. Antivirals for treatment of influenza: a systematic review and meta-analysis of observational studies[J]. Ann Intern Med, 2012, 156(7):512-524. DOI: 10.7326/0003-4819-156-7-201204030-00411.
[26] Muthuri SG, Venkatesan S, Myles PR, et al. Effectiveness of neuraminidase inhibitors in reducing mortality in patients admitted to hospital with influenza A H1N1pdm09 virus infection: a meta-analysis of individual participant data[J]. Lancet Respir Med, 2014, 2(5):395-404. DOI: 10.1016/S2213-2600(14)70041-4.
[27] To KKW, Hung IFN, Li IWS, et al. Delayed clearance of viral load and marked cytokine activation in severe cases of pandemic H1N1 2009 influenza virus infection[J]. Clin Infect Dis, 2010, 50(6):850-859. DOI: 10.1086/650581.
[28] Lee N, Chan PKS, Wong CK, et al. Viral clearance and inflammatory response patterns in adults hospitalized for pandemic 2009 influenza A(H1N1) virus pneumonia[J]. Antivir Ther, 2011, 16(2):237-247. DOI: 10.3851/IMP1722.
[29] Moreno G, Carbonell R, Díaz E, et al. Effectiveness of prolonged versus standard-course of oseltamivir in critically ill patients with severe influenza infection: a multicentre cohort study[J]. J Med Virol, 2023, 95(8):e29010. DOI: 10.1002/jmv.29010.
[30] de Jong MD, Ison MG, Monto AS, et al. Evaluation of intravenous peramivir for treatment of influenza in hospitalized patients[J]. Clin Infect Dis, 2014, 59(12):e172-185. DOI: 10.1093/cid/ciu632.
[31] Parisi CE, Yousey-Hindes K, Holstein R, et al. Drug use and severe outcomes among adults hospitalized with influenza, 2016-2019[J]. Influenza Other Respir Viruses, 2023, 17(1):e13052. DOI: 10.1111/irv.13052.
[32] Wang Y, Guo Q, Yan Z, et al. Factors Associated with prolonged viral shedding in patients with Avian influenza A(H7N9) virus infection[J]. J Infect Dis, 2018, 217(11):1708-1717. DOI: 10.1093/infdis/jiy115.
[33] Yan M, Gu X, Wang Y, et al. Effects of baloxavir marboxil plus neuraminidase inhibitor vs neuraminidase inhibitor in high-risk patients hospitalized with severe influenza: a post hoc analysis of the Flagstone trial[J]. Open Forum Infect Dis, 2025, 12(8):ofaf439. DOI: 10.1093/ofid/ofaf439.
[34] Mertz D, Geraci J, Winkup J, et al. Pregnancy as a risk factor for severe outcomes from influenza virus infection: a systematic review and meta-analysis of observational studies[J]. Vaccine, 2017, 35(4):521-528. DOI: 10.1016/j.vaccine.2016.12.012.
[35] Mertz D, Lo CK, Lytvyn L, et al. Pregnancy as a risk factor for severe influenza infection: an individual participant data meta-analysis[J]. BMC Infect Dis, 2019, 19(1):683. DOI: 10.1186/s12879-019-4318-3.
[36] Louie JK, Acosta M, Jamieson DJ, et al. Severe 2009 H1N1 influenza in pregnant and postpartum women in California[J]. N Engl J Med, 2010, 362(1):27-35. DOI: 10.1056/NEJMoa0910444.
[37] Louie JK, Jamieson DJ, Rasmussen SA. 2009 pandemic influenza A (H1N1) virus infection in postpartum women in California[J]. Am J Obstet Gynecol, 2011, 204(2):144.e1-6. DOI: 10.1016/j.ajog.2010.08.057.
[38] Lian J, Adilijiang M, Chang C, et al. Neonatal outcomes after neuraminidase inhibitor use during pregnancy: a meta-analysis of cohort studies[J]. Br J Clin Pharmacol, 2022, 88(3):911-918. DOI: 10.1111/bcp.15033.
[39] Greer LG, Leff RD, Rogers VL, et al. Pharmacokinetics of oseltamivir in breast milk and maternal plasma[J]. Am J Obstet Gynecol, 2011, 204(6):524.e1-4. DOI: 10.1016/j.ajog.2011.01.056.
[40] Greer LG, Leff RD, Rogers VL, et al. Pharmacokinetics of oseltamivir according to trimester of pregnancy[J]. Am J Obstet Gynecol, 2011, 204(6 Suppl 1):S89-93. DOI: 10.1016/j.ajog.2011.03.005.
[41] Gill PJ, Ashdown HF, Wang K, et al. Identification of children at risk of influenza-related complications in primary and ambulatory care: a systematic review and meta-analysis[J]. Lancet Respir Med, 2015, 3(2):139-149. DOI: 10.1016/S2213-2600(14)70252-8.
[42] Homaira N, Briggs N, Oei J, et al. Impact of influenza on hospitalization rates in children with a range of chronic lung diseases[J]. Influenza Other Respir Viruses, 2019, 13(3):233-239. DOI: 10.1111/irv.12633.
[43] Schütte A, Ciesek S, Wedemeyer H, et al. Influenza virus infection as precipitating event of acute-on-chronic liver failure[J]. J Hepatol, 2019, 70(4):797-799. DOI: 10.1016/j.jhep.2018.11.015.
[44] Premkumar M, Devurgowda D, Dudha S, et al. A/H1N1/09 influenza is associated with high mortality in liver cirrhosis[J]. J Clin Exp Hepatol, 2019, 9(2):162-170. DOI: 10.1016/j.jceh.2018.04.006.
[45] Hampl SE, Hassink SG, Skinner AC, et al. Clinical practice guideline for the evaluation and treatment of children and adolescents with obesity[J]. Pediatrics, 2023, 151(2)DOI: 10.1542/peds.2022-060640.
[46] Vitoratou D, Milas G, Korovessi P, et al. Obesity as a risk factor for severe influenza infection in children and adolescents: a systematic review and meta-analysis[J]. Eur J Pediatr, 2023, 182(1):363-374. DOI: 10.1007/s00431-022-04689-0.
[47] Silvennoinen H, Peltola V, Vainionpää R, et al. Incidence of influenza-related hospitalizations in different age groups of children in Finland: a 16-year study[J]. Pediatr Infect Dis J, 2011, 30(2):e24-28. DOI: 10.1097/inf.0b013e3181fe37c8.
[48] Poehling KA, Edwards KM, Griffin MR, et al. The burden of influenza in young children, 2004-2009[J]. Pediatrics, 2013, 131(2):207-216. DOI: 10.1542/peds.2012-1255.
[49] Bhat N, Wright JG, Broder KR, et al. Influenza-associated deaths among children in the United States, 2003-2004[J]. N Engl J Med, 2005, 353(24):2559-2567. DOI: 10.1056/NEJMoa051721.
[50] Jefferson T, Jones MA, Doshi P, et al. Neuraminidase inhibitors for preventing and treating influenza in adults and children[J]. Cochrane Database Syst Rev, 2014, (4):CD008965. DOI: 10.1002/14651858.CD008965.pub4.
[51] Malosh RE, Martin ET, Heikkinen T, et al. Efficacy and safety of oseltamivir in children: systematic review and individual patient data meta-analysis of randomized controlled trials[J]. Clin Infect Dis, 2018, 66(10):1492-1500. DOI: 10.1093/cid/cix1040.
[52] Heinonen S, Silvennoinen H, Lehtinen P, et al. Early oseltamivir treatment of influenza in children 1-3 years of age: a randomized controlled trial[J]. Clin Infect Dis, 2010, 51(8):887-894. DOI: 10.1086/656408.
[53] Eriksson CO, Graham DA, Uyeki TM, et al. Risk factors for mechanical ventilation in U.S. children hospitalized with seasonal influenza and 2009 pandemic influenza A*[J]. Pediatr Crit Care Med, 2012, 13(6):625-631. DOI: 10.1097/PCC.0b013e318260114e.
[54] Liu J, Lin S, Wang L, et al. Comparison of antiviral agents for seasonal influenza outcomes in healthy adults and children: a systematic review and network meta-analysis[J]. JAMA Netw Open, 2021, 4(8):e2119151. DOI: 10.1001/jamanetworkopen.2021.19151.
[55] Baker J, Block SL, Matharu B, et al. Baloxavir marboxil single-dose treatment in influenza-infected children: a randomized, double-blind, active controlled phase 3 safety and efficacy trial (miniSTONE-2)[J]. Pediatr Infect Dis J, 2020, 39(8):700-705. DOI: 10.1097/INF.0000000000002747.
[56] Palmu S, Pillay-Ramaya L, Baker J, et al. A phase 3 safety and efficacy study of baloxavir marboxil in children less than 1 year old with suspected or confirmed influenza[J]. Pediatr Infect Dis J, 2025, 44(7):645-649. DOI: 10.1097/INF.0000000000004826.
[57] Nair H, Brooks WA, Katz M, et al. Global burden of respiratory infections due to seasonal influenza in young children: a systematic review and meta-analysis[J]. Lancet, 2011, 378(9807):1917-1930. DOI: 10.1016/S0140-6736(11)61051-9.
[58] Neuzil KM, Zhu Y, Griffin MR, et al. Burden of interpandemic influenza in children younger than 5 years: a 25-year prospective study[J]. J Infect Dis, 2002, 185(2):147-152. DOI: 10.1086/338363.
[59] Lansbury L, Rodrigo C, Leonardi-Bee J, et al. Corticosteroids as adjunctive therapy in the treatment of influenza[J]. Cochrane Database Syst Rev, 2019, 2:CD010406. DOI: 10.1002/14651858.CD010406.pub3.
[60] Ni Y, Chen G, Sun J, et al. The effect of corticosteroids on mortality of patients with influenza pneumonia: a systematic review and meta-analysis[J]. Crit Care, 2019, 23(1):99. DOI: 10.1186/s13054-019-2395-8.
[61] Lee N, Chan PKS, Hui DSC, et al. Viral loads and duration of viral shedding in adult patients hospitalized with influenza[J]. J Infect Dis, 2009, 200(4):492-500. DOI: 10.1086/600383.
[62] Giannella M, Alonso M, de Viedma DG, et al. Prolonged viral shedding in pandemic influenza A(H1N1): clinical significance and viral load analysis in hospitalized patients[J]. Clin Microbiol Infect, 2011, 17(8):1160-1165. DOI: 10.1111/j.1469-0691.2010.03399.x.
[63] Delaney JW, Pinto R, Long J, et al. The influence of corticosteroid treatment on the outcome of influenza A(H1N1pdm09)-related critical illness[J]. Crit Care, 2016, 20:75. DOI: 10.1186/s13054-016-1230-8.
[64] Randolph AG, Vaughn F, Sullivan R, et al. Critically ill children during the 2009-2010 influenza pandemic in the United States[J]. Pediatrics, 2011, 128(6):e1450-1458. DOI: 10.1542/peds.2011-0774.
[65] Li H, Yang S, Gu L, et al. Effect of low-to-moderate-dose corticosteroids on mortality of hospitalized adolescents and adults with influenza A(H1N1)pdm09 viral pneumonia[J]. Influenza Other Respir Viruses, 2017, 11(4):345-354. DOI: 10.1111/irv.12456.
[66] Tsai M, Yang K, Chan M, et al. Impact of corticosteroid treatment on clinical outcomes of influenza-associated ARDS: a nationwide multicenter study[J]. Ann Intensive Care, 2020, 10(1):26. DOI: 10.1186/s13613-020-0642-4.
[67] Jones Barbara E, Ramirez Julio A, Eyal O, et al. Diagnosis and Management of Community-acquired Pneumonia. an official American Thoracic Society clinical practice guideline[J]. Am J Respir Crit Care Med, 2025, DOI: 10.1164/rccm.202507-1692ST.
[68] Dellinger RP, Levy MM, Rhodes A, et al. Surviving sepsis campaign: international guidelines for management of severe sepsis and septic shock: 2012[J]. Crit Care Med, 2013, 41(2):580-637. DOI: 10.1097/CCM.0b013e31827e83af.
[69] Myles P, Nguyen-Van-Tam JS, Semple MG, et al. Differences between asthmatics and nonasthmatics hospitalised with influenza A infection[J]. Eur Respir J, 2013, 41(4):824-831. DOI: 10.1183/09031936.00015512.
[70] Studer S, Rassouli F, Waldeck F, et al. No evidence of harmful effects of steroids in severe exacerbations of COPD associated with influenza[J]. Infection, 2022, 50(3):699-707. DOI: 10.1007/s15010-021-01743-1.
[71] Davey RT, Fernández-Cruz E, Markowitz N, et al. Anti-influenza hyperimmune intravenous immunoglobulin for adults with influenza A or B infection (FLU-IVIG): a double-blind, randomised, placebo-controlled trial[J]. Lancet Respir Med, 2019, 7(11):951-963. DOI: 10.1016/S2213-2600(19)30253-X.
[72] Hung IFN, To KKW, Lee C, et al. Hyperimmune Ⅳ immunoglobulin treatment: a multicenter double-blind randomized controlled trial for patients with severe 2009 influenza A(H1N1) infection[J]. Chest, 2013, 144(2):464-473. DOI: 10.1378/chest.12-2907.
[73] Beigel JH, Tebas P, Elie-Turenne M, et al. Immune plasma for the treatment of severe influenza: an open-label, multicentre, phase 2 randomised study[J]. Lancet Respir Med, 2017, 5(6):500-511. DOI: 10.1016/S2213-2600(17)30174-1.
[74] Xu Z, Zhou J, Huang Y, et al. Efficacy of convalescent plasma for the treatment of severe influenza[J]. Crit Care, 2020, 24(1):469. DOI: 10.1186/s13054-020-03189-7.
[75] Hung IF, To KK, Lee C, et al. Convalescent plasma treatment reduced mortality in patients with severe pandemic influenza A (H1N1) 2009 virus infection[J]. Clin Infect Dis, 2011, 52(4):447-456. DOI: 10.1093/cid/ciq106.
[76] Hayden FG, Atmar RL, Schilling M, et al. Use of the selective oral neuraminidase inhibitor oseltamivir to prevent influenza[J]. N Engl J Med, 1999, 341(18):1336-1343. DOI: 10.1056/NEJM199910283411802.
[77] Grohskopf LA, Blanton LH, Ferdinands JM, et al. Prevention and control of seasonal influenza with vaccines: recommendations of the Advisory Committee on Immunization Practices - United States, 2025-26 influenza season[J]. MMWR Morb Mortal Wkly Rep, 2025, 74(32):500-507. DOI: 10.15585/mmwr.mm7432a2.
[78] 中国疾病预防控制中心. 中国流感疫苗预防接种技术指南(2023-2024)[J]. 中国病毒病杂志, 2024, 14(1):1-19. DOI: 10.16505/j.2095-0136.2024.1001.
[79] Westin J, Andersson E, Bengnér M, et al. Management of influenza - updated Swedish guidelines for antiviral treatment[J]. Infect Dis (Lond), 2023, 55(10):725-737. DOI: 10.1080/23744235.2023.2234476.
[80] Zachar KC. Seasonal influenza in nonpregnant adults: treatment[DB/OL]. uptodate: Wolters Kluwer Health, 2025(2025-05-06)[2025-11-10]. https://www.uptodate.com/contents/seasonal-influenza-in-nonpregnant-adults-treatment.
[81] Zhao Y, Gao Y, Guyatt G, et al. Antivirals for post-exposure prophylaxis of influenza: a systematic review and network meta-analysis[J]. Lancet, 2024, 404(10454):764-772. DOI: 10.1016/S0140-6736(24)01357-6.
[82] Ikematsu H, Hayden FG, Kawaguchi K, et al. Baloxavir marboxil for prophylaxis against influenza in household contacts[J]. N Engl J Med, 2020, 383(4):309-320. DOI: 10.1056/NEJMoa1915341.
[83] Osterholm MT, Kelley NS, Sommer A, et al. Efficacy and effectiveness of influenza vaccines: a systematic review and meta-analysis[J]. Lancet Infect Dis, 2012, 12(1):36-44. DOI: 10.1016/S1473-3099(11)70295-X.
[84] Belongia EA, Kieke BA, Donahue JG, et al. Effectiveness of inactivated influenza vaccines varied substantially with antigenic match from the 2004-2005 season to the 2006-2007 season[J]. J Infect Dis, 2009, 199(2):159-167.DOI: 10.1086/595861.
本文内容来源自“中华医学杂志”,点击文末“阅读原文”查看更多。作者:中华医学会呼吸病学分会 中华医学会感染病学分会;通信作者:曹彬,中日友好医院呼吸与危重症医学科,北京 100029,Email:caobin_ben@163.com;王福生,解放军总医院第五医学中心感染病医学部,北京 100071,Email:fswang302@163.com
基金项目:北京市卫生健康委研究型病房卓越临床研究计划(BRWEP2024W114060108)
实践指南注册:国际实践指南注册与透明化平台(PREPARE-2025CN1551)
DOI:10.3760/cma.j.cn112137-20251120-03042
* 文章仅供医疗卫生相关从业者阅读参考(流感需要科学用药,科学用药依靠证据,来自证据的推荐是指南)
本文完
责编:Jerry
