
很高兴与大家共同探讨流感流行趋势及当前防控进展,我的报告主题为《流感传播与感染防控》,我将从2025年全球流感传播态势、传播动力学与高风险场景、阻断传播策略、医院场景与防控策略、疫苗预防策略,以及药物预防策略这六方面阐述。
一、2025全球流感传播态势
病毒曾被认为是上呼吸道感染的重要病原体,其实上呼吸道及下呼吸道病毒感染的比例均较高。从病毒感染的构成分析,流感病毒占据重要地位,其次为呼吸道合胞病毒、副流感病毒、腺病毒等。全国性研究进一步揭示了重症社区获得性肺炎患者中病原体的分布情况 [1-3]。

研究表明,流感病毒在病原体中占据显著比例,这表明以往对其危害可能存在严重低估。常有人讨论流感与普通感冒的区别,但此类讨论对于医务人员来说过于简化。今天,我们聚焦于流感的真实流行病学特征、合并症、继发感染以及科学有效的防控策略。
作为中山医院的临床医生,我在发热门诊,过去数周深切观察到患者数量显著上升,其中流感病例的比例亦大幅增加,此乃一线临床医生的切身观察。根据中国疾控中心流感监测周报第49周数据显示,南方省份过去一周在每100个门急诊就诊病例中流感样病例的占比已达11.1%,北方省份约为8%,这个比例非常大 [4]。

从世界卫生组织网站可知,在过去一年检测的两个重要的呼吸道病原体,分别是流感和新冠。本周病毒的监测数据显示,流感病例占据主导地位。在测试中,每100例流感样本中约有27%呈阳性,低谷时期阳性率约为5%;而新冠病毒检测阳性率基本维持在10%以下。尽管新冠疫情形势依然严峻,但根据当前监测数据,流感对人类健康构成的影响可能显著超过其他呼吸道病毒。

中国当前疫情形势分析,流感病毒的主要病原体为甲型流感病毒的H3N2亚型。2025年第37周起,H3N2感染比例已超过H1N1亚型。纵观全球态势亦然,世界卫生组织网站数据显示,先前以淡蓝色标示的H1N1病毒株,自此向H3N2过渡的比例呈现显著上升趋势 [4],H3N2已成为当前北半球的主要流行株。

研究表明,季节性流感每年导致约370万至2200余万例流感相关下呼吸道感染患者住院。据中国当前数据,流感年发病例数逾一亿,即便仅千分之一患者需住院治疗,如此规模表明,流感涉及严重的疾病负担。相形之下,流感防控的投入实不容忽视。

二、传播动力学与高风险场景
我们需着重关注传播机制及高风险场景的界定。传统观点认为流感病毒主要通过飞沫传播,因此外科口罩曾被视为具备防护效力的措施。然而,现有研究逐渐表明,在一定条件下,流感病毒亦可能通过气溶胶途径传播,这一现象在H3N2型流感中尤为明显。世界卫生组织强调气溶胶、飞沫与接触传播三者并行的可能性,并呼吁采取组合式防控策略。若仅依赖外科口罩,可能难以有效防控流感,特别是在高风险环境中。针对不同场景与人群特征,需采取相应防控措施。


世界卫生组织明确指出:快速早期识别是有效防控急性呼吸道感染的基石。该原则同样适用于流感防治,通过早期快速识别流感病例,可为实现良好的感染防控提供基础。
三、阻断传播策略

急性呼吸道感染早期监测的核心目的在于实现早期干预。治疗即预防,快速降低病毒载量是关键,实现流感阻断传播。在检测出病毒后立即进行治疗,以降低病毒载量。这是一项有效的防控策略。研究表明,抗病毒药物能够减少家庭内流感的传播风险,并降低后续感染暴发的可能性。在48小时内启动抗病毒治疗,可显著加速病毒载量的下降,此时病毒载量与传染性均会降低。病毒清除速度加快,例如从原本需5天清除缩短至两至三天,传染期也相应缩短;

另一方面,尽管当前处于流感高发季节,但并非所有急性呼吸道感染均由流感病毒引起,因此需鉴别患者是否感染流感病毒。对于流感,治疗方法包括使用抗病毒药物;若患者感染副流感病毒或腺病毒,虽无特异性治疗方法,但应正确处置,避免滥用抗生素 [11-12]。
应对急性呼吸道感染时,掌握快速病原学监测与诊断技术尤为重要。当前最为简便的方法即为抗原检测。在实际操作中,我们常进行抗原检测,但也须认识到,无论是新型冠状病毒还是流感病毒,该方法的敏感性均较低,且阳性检测窗口较短。尤其对于流感,有研究显示其抗原检测的阳性率可能仅达30%,甚至百分之十几,导致大量病例被漏诊。鉴于其敏感性较差,在临床应用中的可靠性存疑。因此,仅阳性结果具有确诊意义,阴性结果则不能排除感染可能。

关于核酸检测方法,采用等温扩增技术、PCR技术及荧光PCR技术,可快速鉴别新型冠状病毒或流感病毒感染。通过口腔/鼻腔黏膜取样,能够同时检测5种、6种乃至12种病原体,并准确判定检测结果:既可明确特定病原体阳性,亦可确认单一阳性或多重阳性,从而为后续诊断、治疗与防控提供可靠依据。针对疑难病例,可进一步开展宏基因组二代测序,该技术不仅适用于流感诊治,更广泛应用于各类感染性疾病的病原鉴定。鉴于其成本较高而检测周期较长,该项技术并不主要用于流感病原体检测。
流感治疗原则:① 流感流行季,有流感重型/危重型高危因素的流感样病例,应尽早进行抗病毒治疗,发病48小时内进行抗病毒治疗获益最大。基于多病原流行的现状,在启动抗病毒治疗前,建议及时行病原学检查,以指导治疗;② 发病时间超过48小时有重型/危重型高危因素的患者和重型/危重型患者,如流感病毒病原学阳性,仍应抗病毒治疗;③ 有传播给高危人群风险的流感患者,建议给予抗病毒治疗;④ 重型/危重型患者根据病原学结果,疗程可适当延长;⑤ 不建议联合应用相同作用机制的抗病毒药物和增加药物剂量 [13]。

当前,临床常用抗病毒治疗药物包括奥司他韦以及聚合酶(PA)制剂,诸如玛巴洛沙韦和玛舒拉沙韦等。总体而言,玛巴洛沙韦和玛舒拉沙韦是我们目前所使用的主要药物,在对抗流感方面具有缩短病程和减少排毒时间的良好效果 [14-17]。感染控制的角度而言,我们高度重视病毒清除时间。研究表明,PA抑制剂能够直接抑制病毒早期复制阶段,在清除病毒方面展现出较奥司他韦更优的效果。

作为我国自主研发的新型PA抑制剂,玛舒拉沙韦的研究显示其病毒清除更为迅速。有研究显示,其治疗效果相当显著,无论是在缓解症状还是清除病毒方面,均显著缩短时间。


防控的首要关键在于控制疾病散播,即感染病毒后实施有效的早期抗病毒治疗 [18-23]。依据病毒传播的动态特征,在不同抗病毒药物中选择合适的策略以阻断病毒传播,此为抗病毒药物早期应用及感染控制的核心环节。

注意以上这些预防措施,以及社区六大核心场景。需要理解的是,家庭决定首例感染,学校决定放大速度,养老院决定病死率,交通决定传播范围。
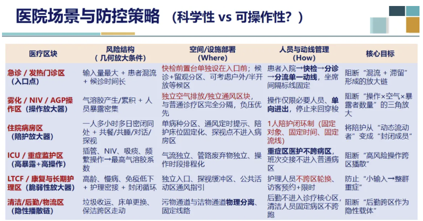
四、医院场景与防控策略


再次强调医院场景下的相关情况。要充分考虑流感患者所在的外科病房情况。我们经常遇到病区突然接收需进行手术的患者,而手术原定于次日开展,此时需评估是否应如期进行。若患者本身已感染流感,再叠加手术创伤,极易导致病情加重,甚至发展为重症;若在化疗前评估中发现患者流感检测呈阳性,应推迟化疗计划。对于需进行血液透析的患者,应如何分区管理?必须认识到,推迟透析并不现实。另外,支气管镜检查过程中可能产生气溶胶,具有雾化吸入的相关风险。
对于入院时流感检测呈阴性的患者,近两日出现发热症状,仍建议在住院期间考虑再次进行流感核酸检测,以排除感染的可能。流感既可能加重患者自身病情,若未能及时监测识别,更可能导致院内传播,影响周边人群。因此,在患者住院过程中,必须持续保持警惕,一旦发现流感感染迹象,应及时采取相应措施,并制定明确的处理流程。
五、疫苗预防策略
世界卫生组织明确指出,流感疫苗是减少重症和死亡最为有效的措施之一。老年人即使接种疫苗后仍可能感染流感,但其重症发生率显著下降。疫苗的保护效果虽属中等,但对减少住院和减少重症发病,效果显著。即便存在季节性流感和病毒变异,甚至可能出现亚型不匹配的情况,疫苗仍能提供防重症的效果。
尽管疫苗所建立的免疫保护有限,多项研究同样表明,其可有效降低重症和死亡率,尤其对于高龄老人及患有严重基础性疾病的人群。中国CDC以及WHO或欧洲CDC均指出,老年人应作为重点关注对象,此外还包括患有慢性基础疾病的儿童、孕妇以及极为关键的医务人员。医务人员职责重大,一旦感染可能成为传播节点,使更多患者暴露于风险之中,因此我们将其归类为脆弱人群和高风险人群,并视为优先接种对象,这一点已成为当前共识。我们需重点推进这三类人群的接种工作。
另一类重点是免疫功能较低、需长期照护的人群,即所谓“脆弱人群”。养老院及护理院中的住客多伴有慢性疾病,因此应优先接种,以降低流感季感染风险。一旦发生感染,可有效减少暴发概率,并显著减轻重症和死亡风险。医务人员也应作为重点接种群体。我们希望这三类人群的接种意识与接种率均能进一步提升。这是制度层面的要求,也符合疫苗推广的整体策略。

通常,在北半球如中国,应在每年流感季节开始前的2-4周,即建议在9月至10月间进行接种。接种覆盖整个流感周期,例如3月份流感高发期,仍可接种。
六、药物预防策略

药物预防策略具有重要价值,适当的抗病毒药物可作为流感疫苗的有效补充。一方面,即便已完成流感疫苗接种,其防护效果仍可能不足,特别是对于高风险人群及免疫功能低下者,该类人群往往难以产生足够水平的抗体,因此需辅以药物预防。部分个体因属高危人群、存在过敏体质或其他禁忌症而无法接种疫苗。药物预防涵盖暴露前预防与暴露后预防两方面。暴露后预防主要针对家庭内部或周围环境中存在密切接触的个体,例如与流感确诊者共同居住的人员。一般而言,免疫功能正常的人群无需采取此类措施;然而,若个体年龄较大、免疫功能较差,或家中有高龄老人,一旦发生感染,可能对整个家庭造成显著影响,在此类情况下,需考虑采用暴露后药物预防。
另一需重点关注的群体是免疫功能严重受损者,包括接受器官移植、造血干细胞移植的患者,或处于重度免疫抑制状态的个体。若该人群存在明确暴露风险,则需启动预防性用药。在病毒尚未引发感染时用药,可抑制病毒在体内的复制与扩散,从而避免感染进一步发展为危及生命的状况。暴露后预防用药应尽早启动,最好在48小时内开始,持续用药7天,或延续至末次暴露后7天。根据美国疾病控制与预防中心(CDC)指南,建议在整体疫情结束后再延长用药7天 [27-30]。

药物选择方面,暴露后预防可采用奥司他韦、玛巴洛沙韦或玛舒拉沙韦等抗病毒药物,其用药方案与常规抗病毒治疗一致。现有研究表明,玛巴洛沙韦在暴露后预防中显示出较强的阻断家庭内流感传播的效果,而奥司他韦在此方面的证据尚显不足。目前,玛舒拉沙韦亦在成人与青少年群体中开展相关三期临床研究,以进一步评估其预防效果。相比之下,暴露前预防的实施较为困难。根据国际指南及我国最新发布的由曹彬教授与王福生院士共同牵头制定的《中国流感治疗与药物预防临床实践指南(2025版)》,暴露后预防仅适用于少数特定人群,须严格把握适应症。抗病毒药物预防作为高风险暴露场景下的补充手段,应避免广泛使用,以降低用药风险及潜在安全性问题。因此,不推荐将抗流感病毒药物作为普遍性预防措施,而应优先推进疫苗接种。药物预防并不能替代疫苗的基础保护作用 [27-30]。
参考文献
1. 成人急性呼吸道病毒感染急诊诊疗专家共识组. 中华急诊医学杂志,2021,30(12):1417-1428.
2. Li ZJ, et al. Nat Commun. 2021 Aug 18;12(1):5026.
3. Qu J, et al. Emerg Microbes Infect, 2022,11(1):556-566.
4. 中国CDC:流感监测周报,2025年第49周(2025.12.1-12.9),第886期
5. Jester BJ, Uyeki TM, Jernigan DB. Fifty Years of Influenza A(H3N2) Following the Pandemic of 1968. Am J Public Health. 2020 May;110(5):669-676.
6. Tewawong N, et al. Assessing Antigenic Drift of Seasonal Influenza A(H3N2) and A(H1N1)pdm09 Viruses. PLoS One. 2015 Oct 6;10(10):e0139958.
7. HQ. Variable influenza vaccine effectiveness by subtype: a systematic review and meta-analysis of test-negative design studies. Lancet Infect Dis. 2016 Aug;16(8):942-51.
8. 颜琴书,钟金树,周华,等. H3N2甲型流感245例临床特点及流行病学特征分析. 中华结核和呼吸杂志,2019,42(07):510-514.
9. Kaji M, Watanabe A, Aizawa H. Differences in clinical features between influenza A H1N1, A H3N2, and B in adult patients. Respirology. 2003 Jun;8(2):231-3.
10. Park JE, Ryu Y. Transmissibility and severity of influenza virus by subtype. Infect Genet Evol. 2018 Nov;65:288-292. doi:10.1016/j.meegid.2018.08.007. Epub 2018 Aug 10. PMID: 30103034.
11. Hirotsu NSaisho Y.Hasegawa T. The effect of neuraminidaseinhibitors on household transmission in Japanese patients withinfluenza A and B infection: a prospective, observational studyInfluenza Other Respir Viruses, 2019,13(2):123-132.
12. Lee N, et al. Viral loads and duration of viral shedding in adult patients hospitalized with influenza. J Infect Dis. 2009;200(4):492-500.
13. 国家卫生健康委员会. 流行性感冒诊疗方案(2025 年版)
14. N Engl J Med. 2018 Sep 6;379(10):913-923
15. Nat Med. 2025 Feb;31(2):639-646.
16. Clin Microbiol Infect. 2025 Feb;31(2):274-281;4.J Infect. 2025 Apr;90(4):106472.
17. 曹彬,王福生. 中国流感治疗与药物预防临床实践指南(2025 版)
18. Hayden FG, et al. N Engl J Med. 2018 Sep 6;379(10):913-923.
19. Portsmouth S, et al. J Pediatric Infect Dis Soc. 2021;10(4):477-484.
20. Baker J, et al. Pediatr Infect Dis J. 2020;39(8):700-705.
21. Wang Y, et al. Nat Med. 2025;31(2):639-646.
22. 江西科睿药业有限公司.玛舒拉沙韦片说明书.[EB OL]. (2025-3-27)[2025-10-20]
23. 玛舒拉沙韦III期临床GP681-202201-H3N2亚组。
24. Lancet 2024; 404:764-72 | Zhao et al.
25. 中华医学会呼吸病学分会,中华医学会感染病学分会. 中国流感治疗与药物预防临床实践指南(2025版)[J]. 中华医学杂志,2025
26. OPTIONS XII for the Control of Influenza 2024 Abstract 661. Phase III CENTERSTOINE study of single-dose baloxavir marboxil for the reduction of transmission of influenza in households
27. http://www.chinadrugtrials.org.cn/clinicaltrials.searchlist.dhtml?keywords=CTR20243107.
专家介绍

胡必杰
医学博士,主任医师,教授,博士生导师;教育部长江学者;享受国务院特殊津贴专家;全国新冠病毒肺炎医疗救治专家组成员;上海市新冠病毒肺炎医疗救治专家组成员;复旦大学附属中山医院感染病科主任/医院感染管理科主任;中华预防医学会医院感染控制学分会第三/四届主任委员;中华医学会细菌感染与耐药防治分会副主任委员;中华医学会感染病学分会常委等;国家卫健委医疗机构感染防控专家委员会副主任委员;国家卫健委医院管理研究所细菌真菌感染诊治培训基地主任;国家医院感染管理专业质控中心专家委员会副主任;上海市院内感染质控中心主任;上海市呼吸病研究所副所长兼肺部感染研究室主任;上海市医院协会医院感染管理专业委员会主任委员;上海市抗菌药物临床应用与管理专家委员会副主任委员;《中华临床感染学杂志》副主编;《中华医院感染学杂志》副主编;《中国感染控制杂志》副主编。
本文由《呼吸界》编辑 冬雪凝 整理,感谢胡必杰主任的审阅修改!
* 文章仅供医疗卫生相关从业者阅读参考
本文完
直播导演:刘迪
设计制作:张馨月
责编:Jerry